HOME   LIST
‹–   –›

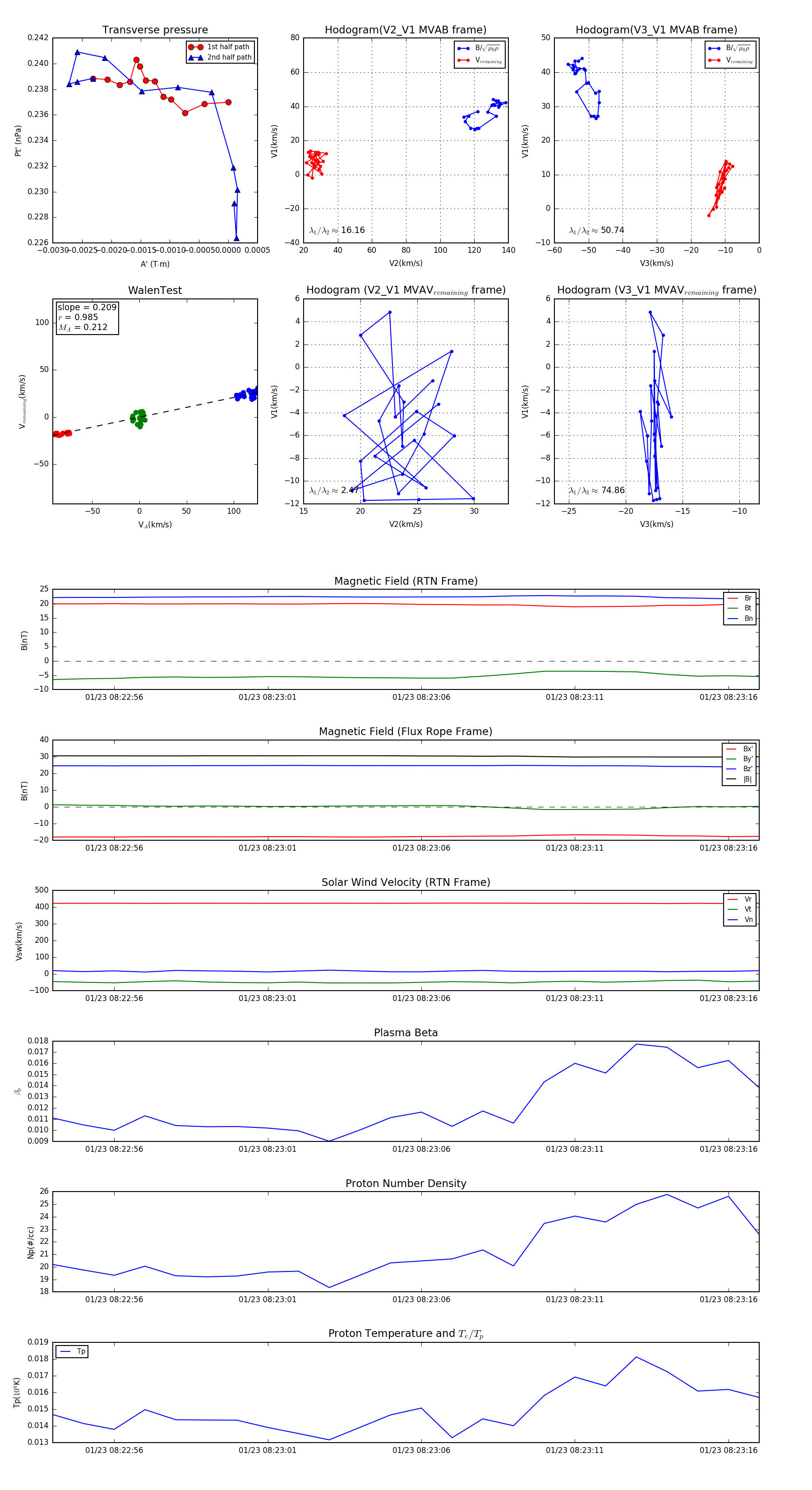
Flux Rope in 2024

Flux Rope Event 2024-01-23 08:22:54 ~ 2024-01-23 08:23:17 (24 seconds)


plot