HOME   LIST
‹–   –›

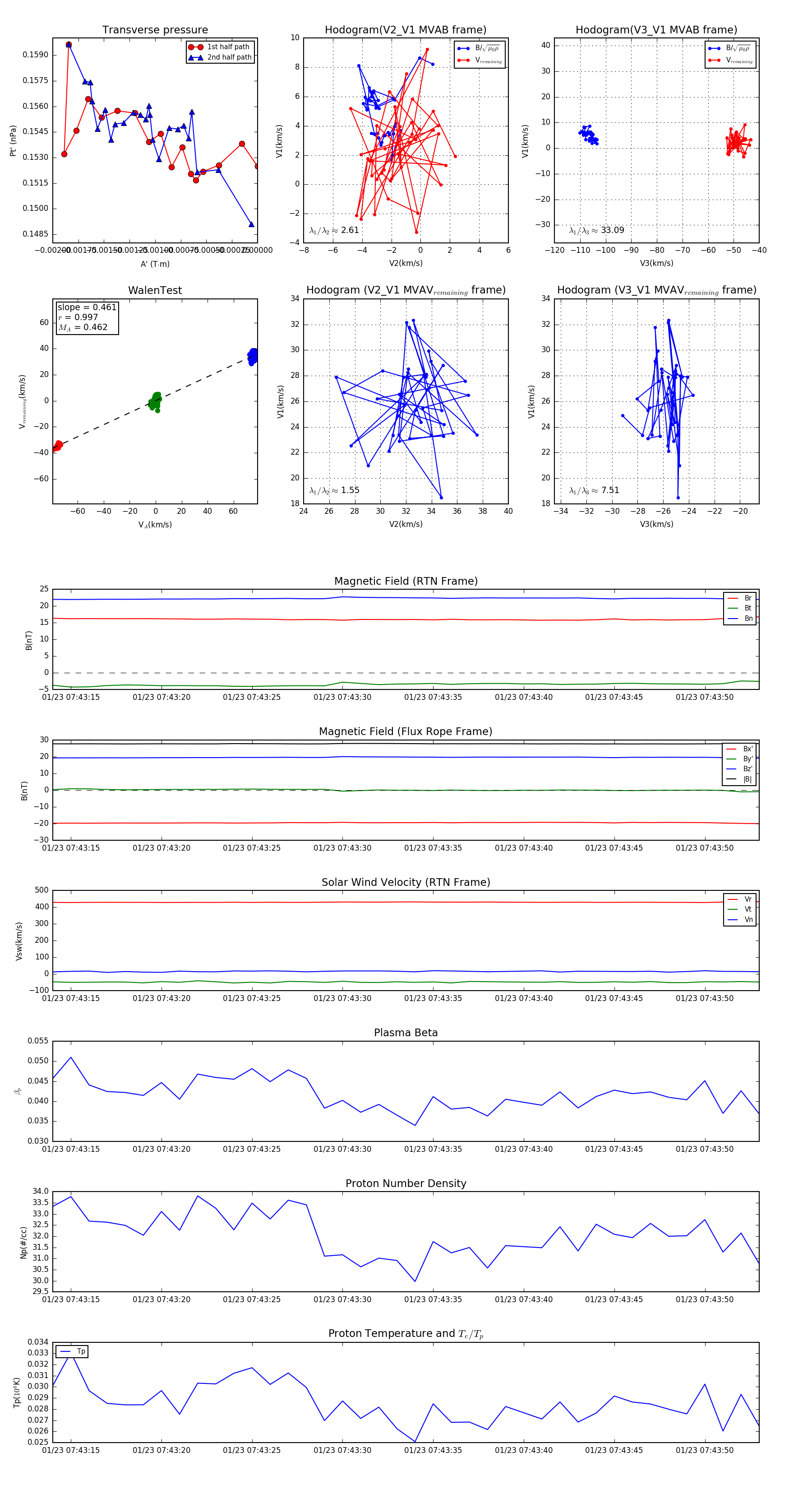
Flux Rope in 2024

Flux Rope Event 2024-01-23 07:43:14 ~ 2024-01-23 07:43:53 (40 seconds)


plot