HOME   LIST
‹–   –›

Flux Rope in 2024

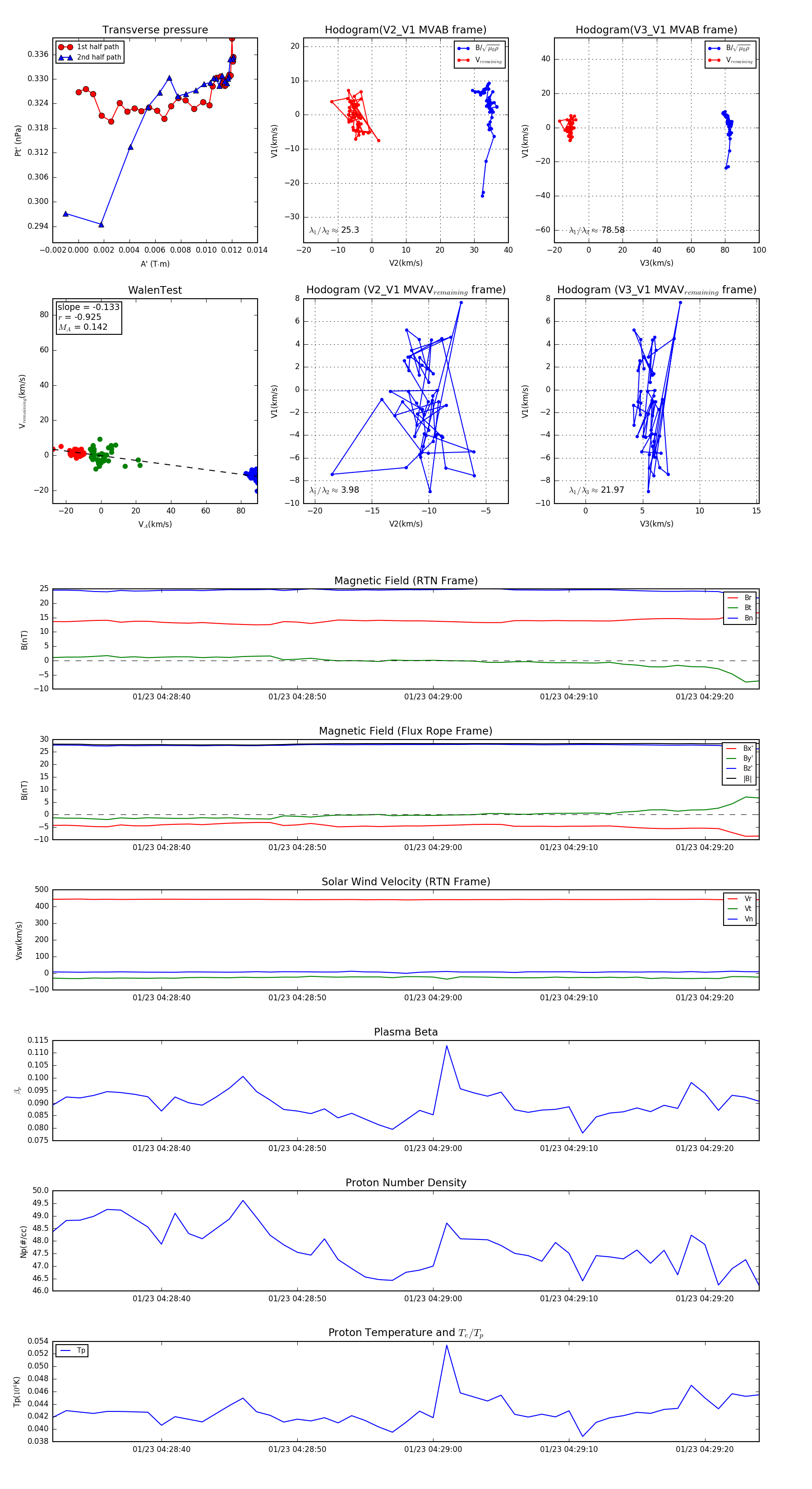
Flux Rope Event 2024-01-23 04:28:32 ~ 2024-01-23 04:29:24 (53 seconds)


plot