HOME   LIST
‹–   –›

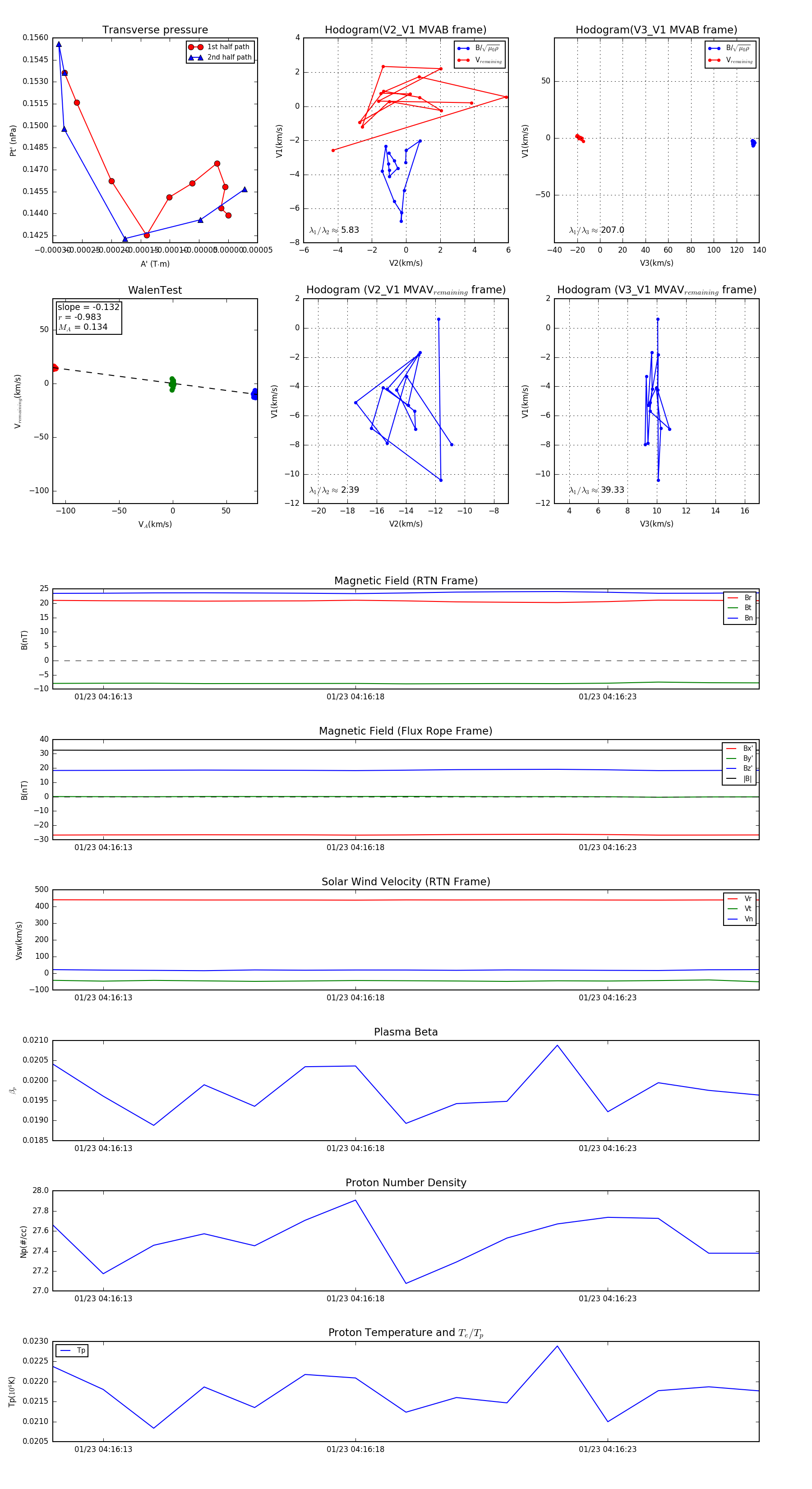
Flux Rope in 2024

Flux Rope Event 2024-01-23 04:16:12 ~ 2024-01-23 04:16:26 (15 seconds)


plot