HOME   LIST
‹–   –›

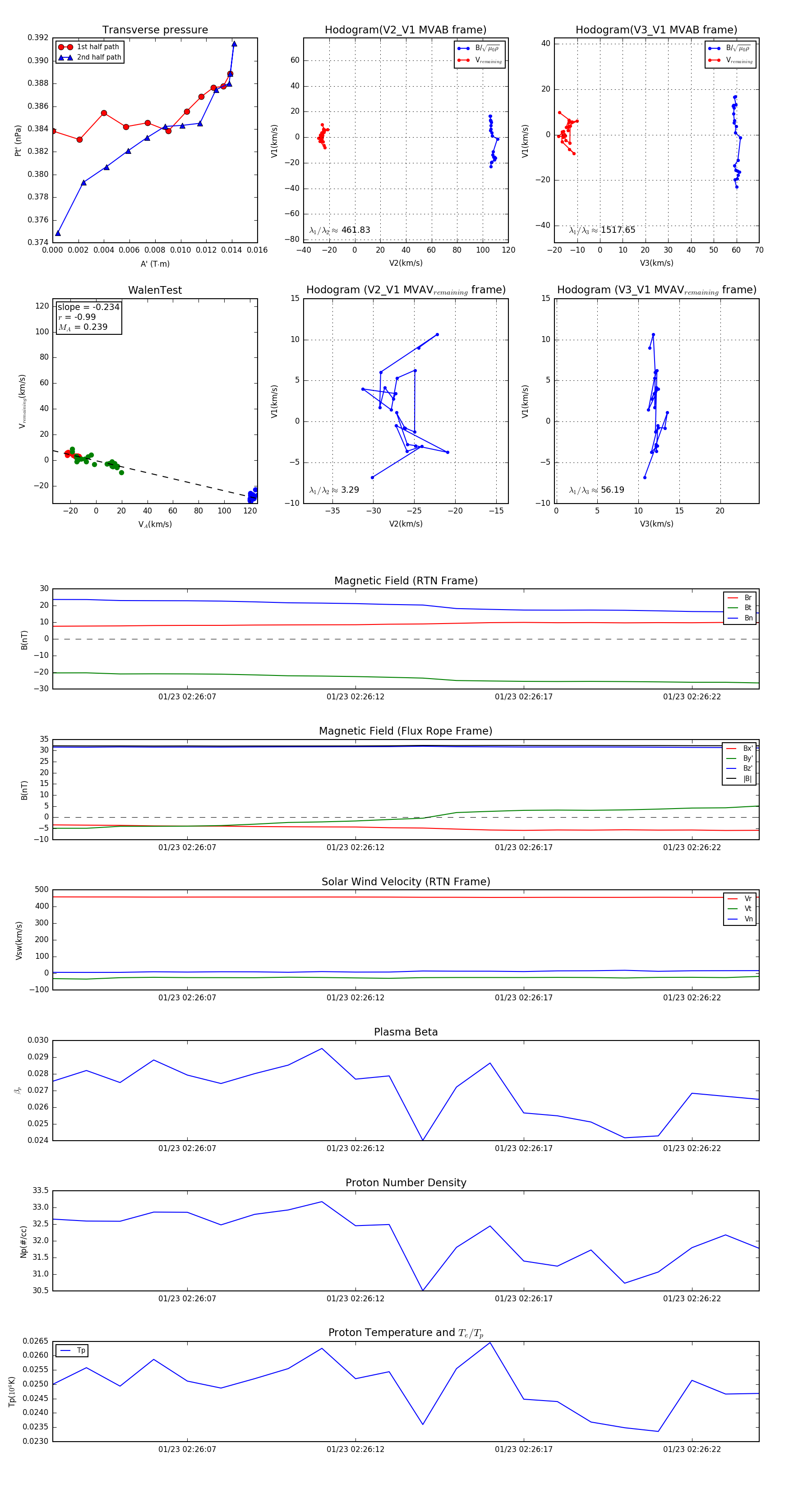
Flux Rope in 2024

Flux Rope Event 2024-01-23 02:26:03 ~ 2024-01-23 02:26:24 (22 seconds)


plot