HOME   LIST
‹–   –›

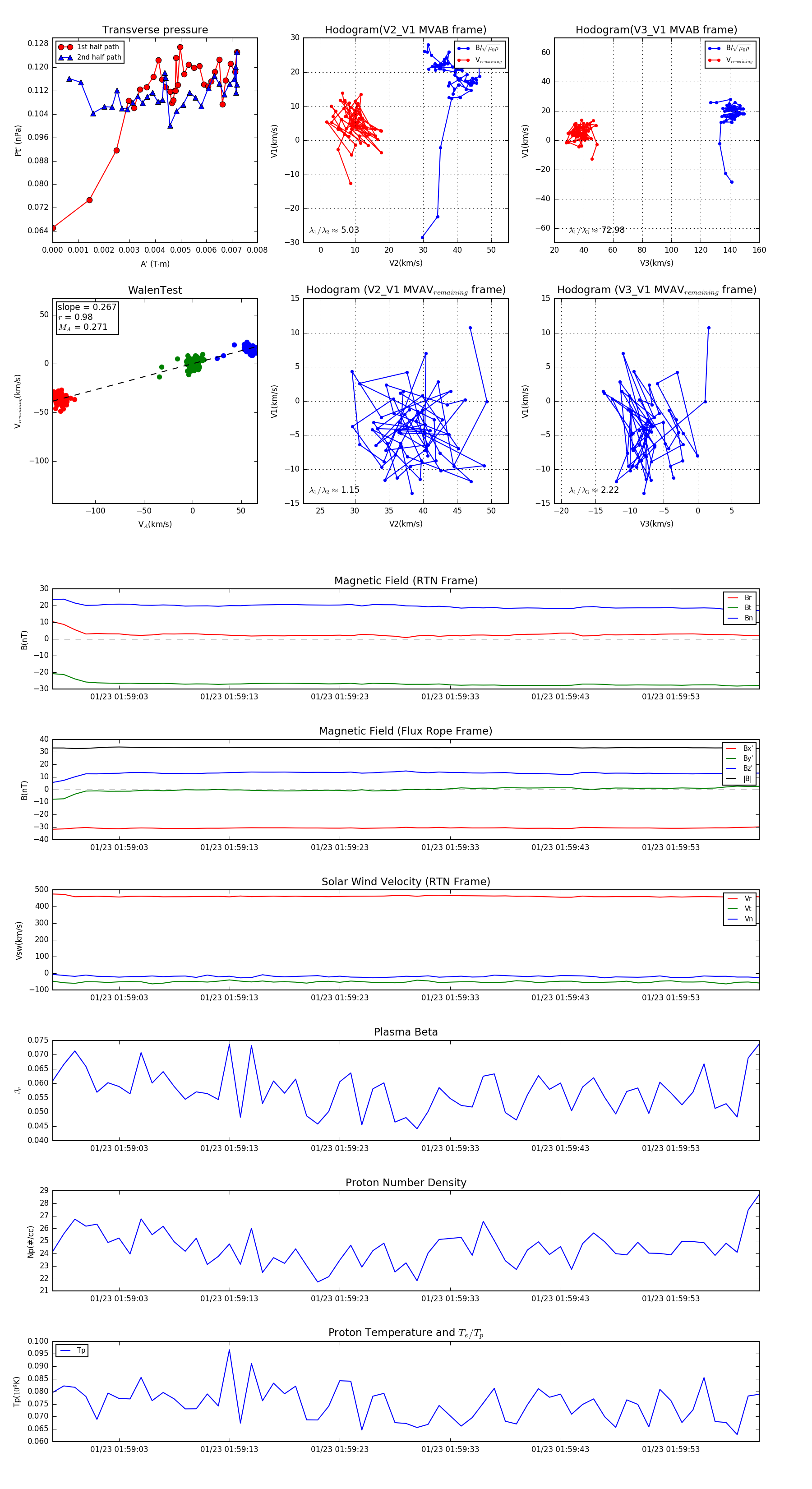
Flux Rope in 2024

Flux Rope Event 2024-01-23 01:58:57 ~ 2024-01-23 02:00:01 (65 seconds)


plot