HOME   LIST
‹–   –›

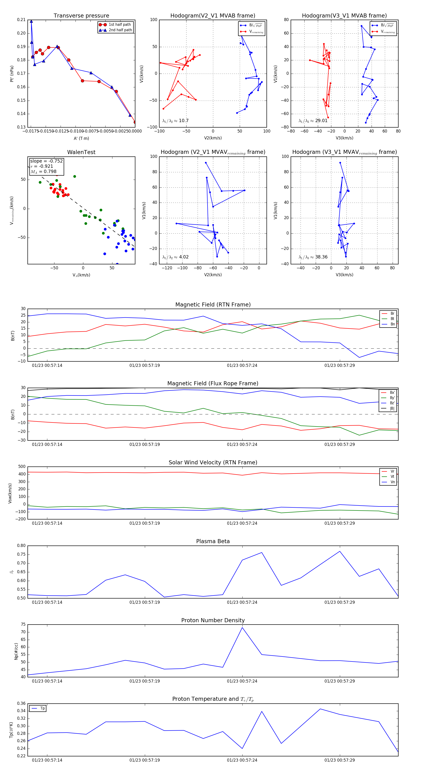
Flux Rope in 2024

Flux Rope Event 2024-01-23 00:57:13 ~ 2024-01-23 00:57:32 (20 seconds)


plot