HOME   LIST
‹–   –›

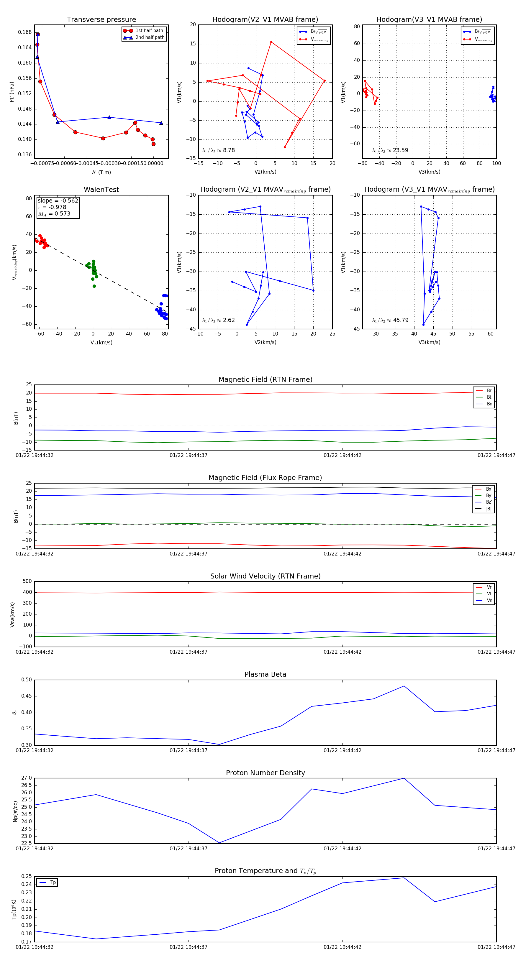
Flux Rope in 2024

Flux Rope Event 2024-01-22 19:44:32 ~ 2024-01-22 19:44:47 (16 seconds)


plot