HOME   LIST
‹–   –›

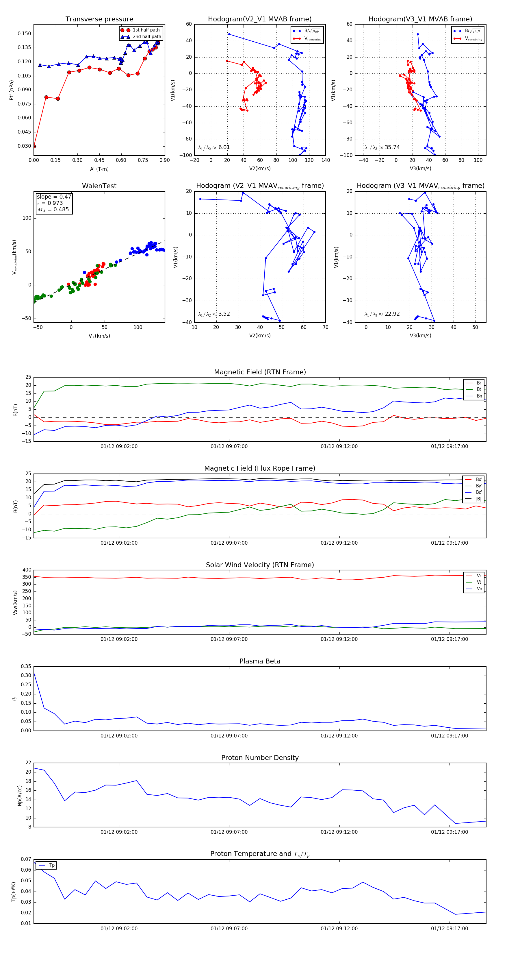
Flux Rope in 2024

Flux Rope Event 2024-01-12 08:58:08 ~ 2024-01-12 09:18:40 (1233 seconds)


plot