HOME   LIST
‹–   –›

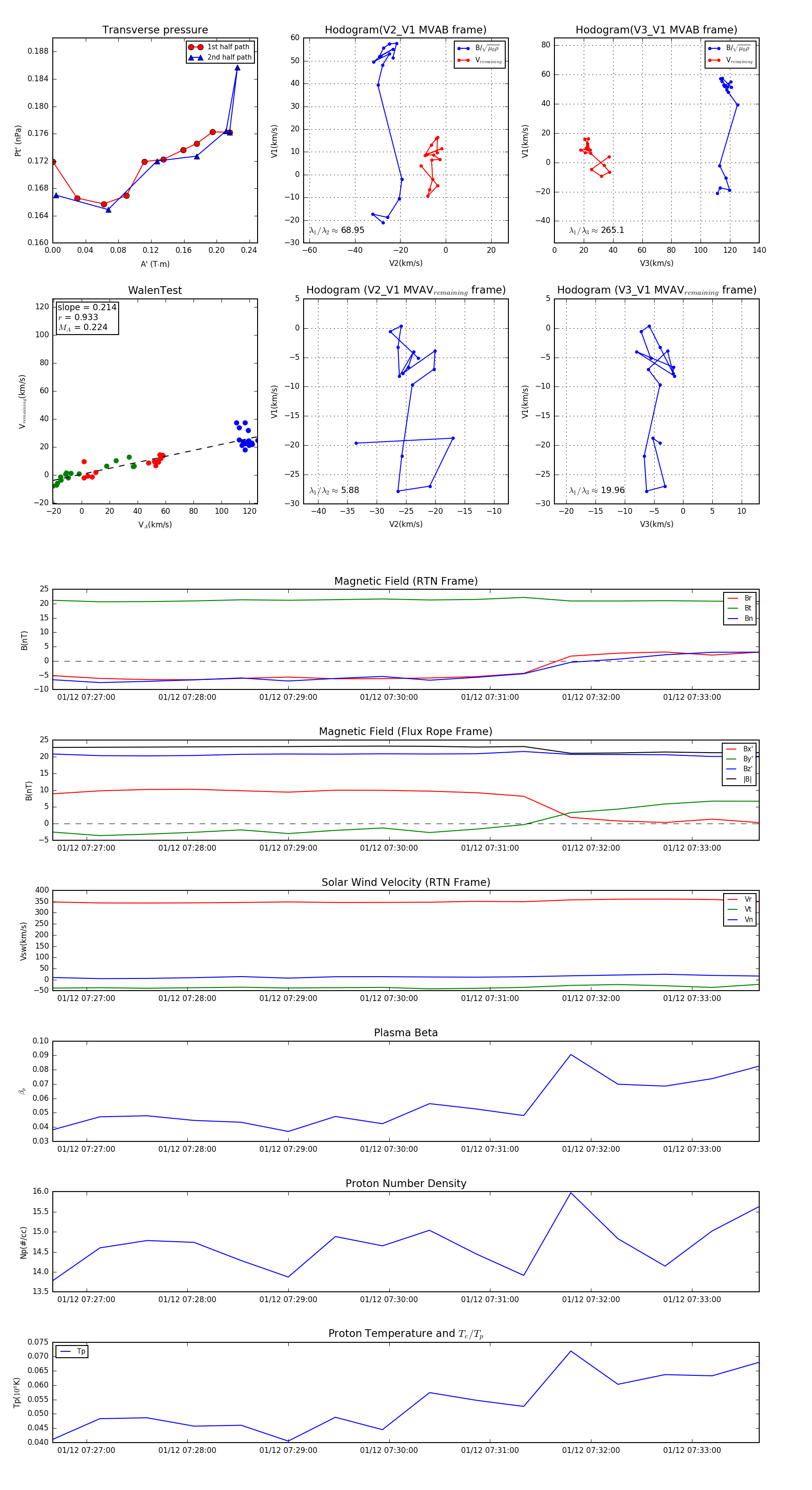
Flux Rope in 2024

Flux Rope Event 2024-01-12 07:26:40 ~ 2024-01-12 07:33:40 (421 seconds)


plot