HOME   LIST
‹–   –›

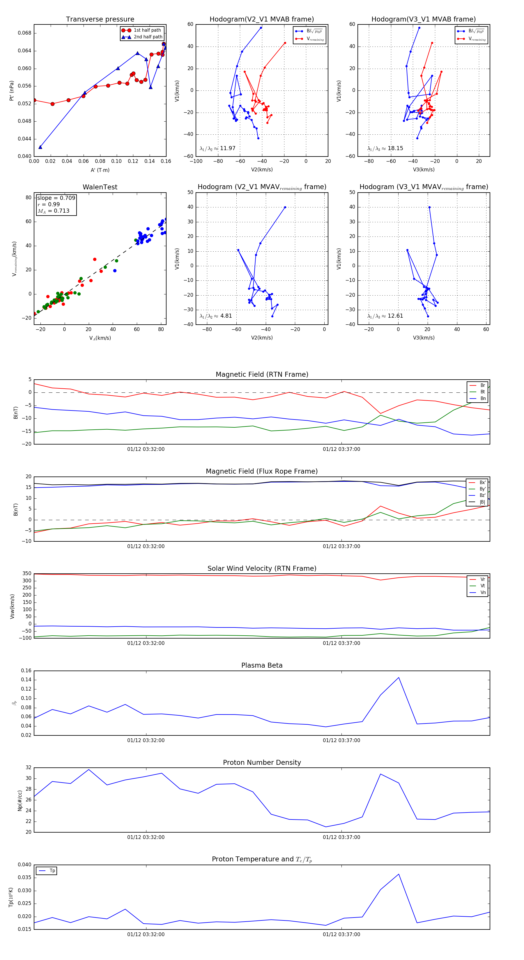
Flux Rope in 2024

Flux Rope Event 2024-01-12 03:29:08 ~ 2024-01-12 03:40:48 (701 seconds)


plot