HOME   LIST
‹–   –›

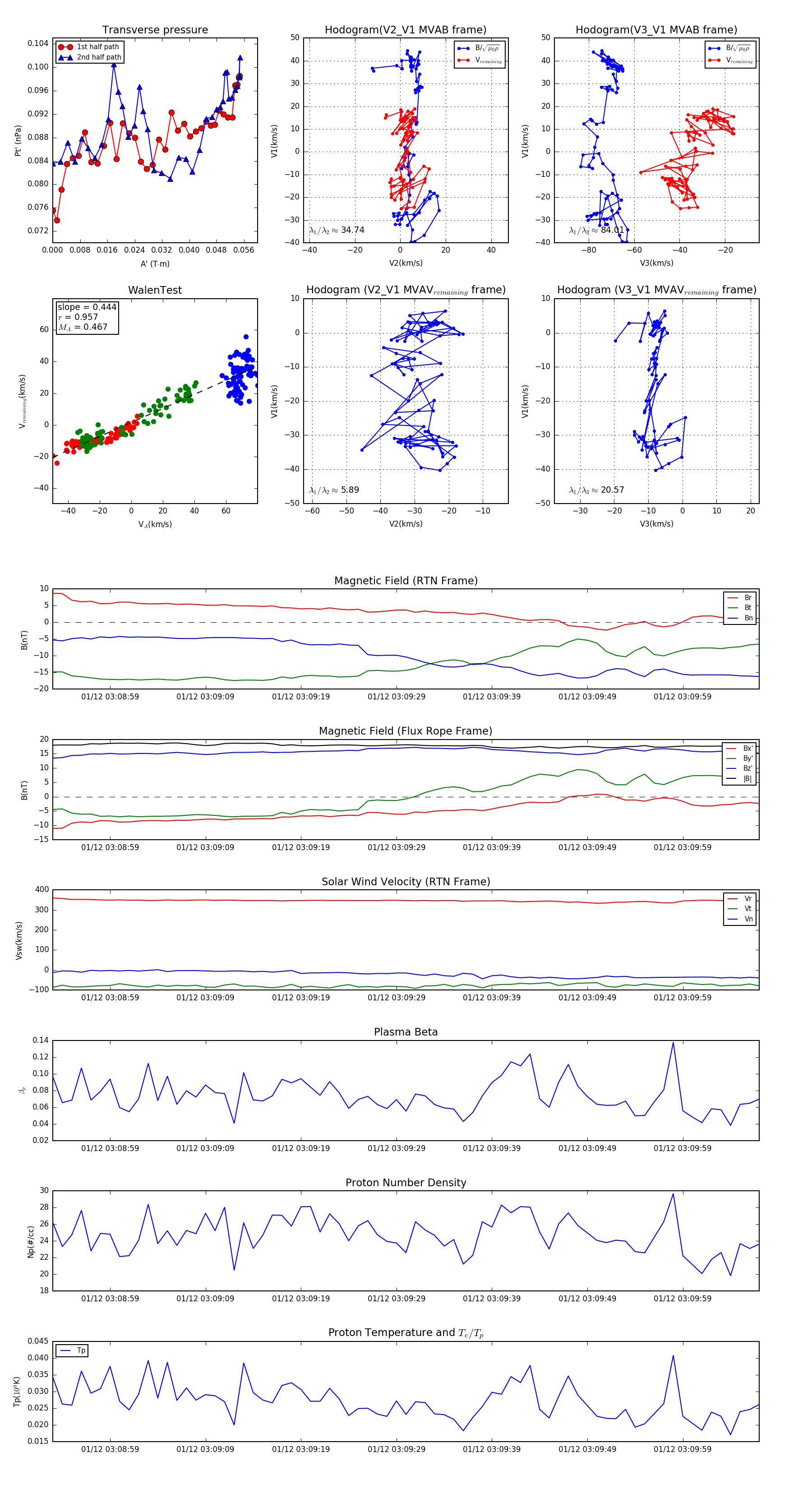
Flux Rope in 2024

Flux Rope Event 2024-01-12 03:08:53 ~ 2024-01-12 03:10:07 (75 seconds)


plot