HOME   LIST
‹–   –›

Flux Rope in 2024

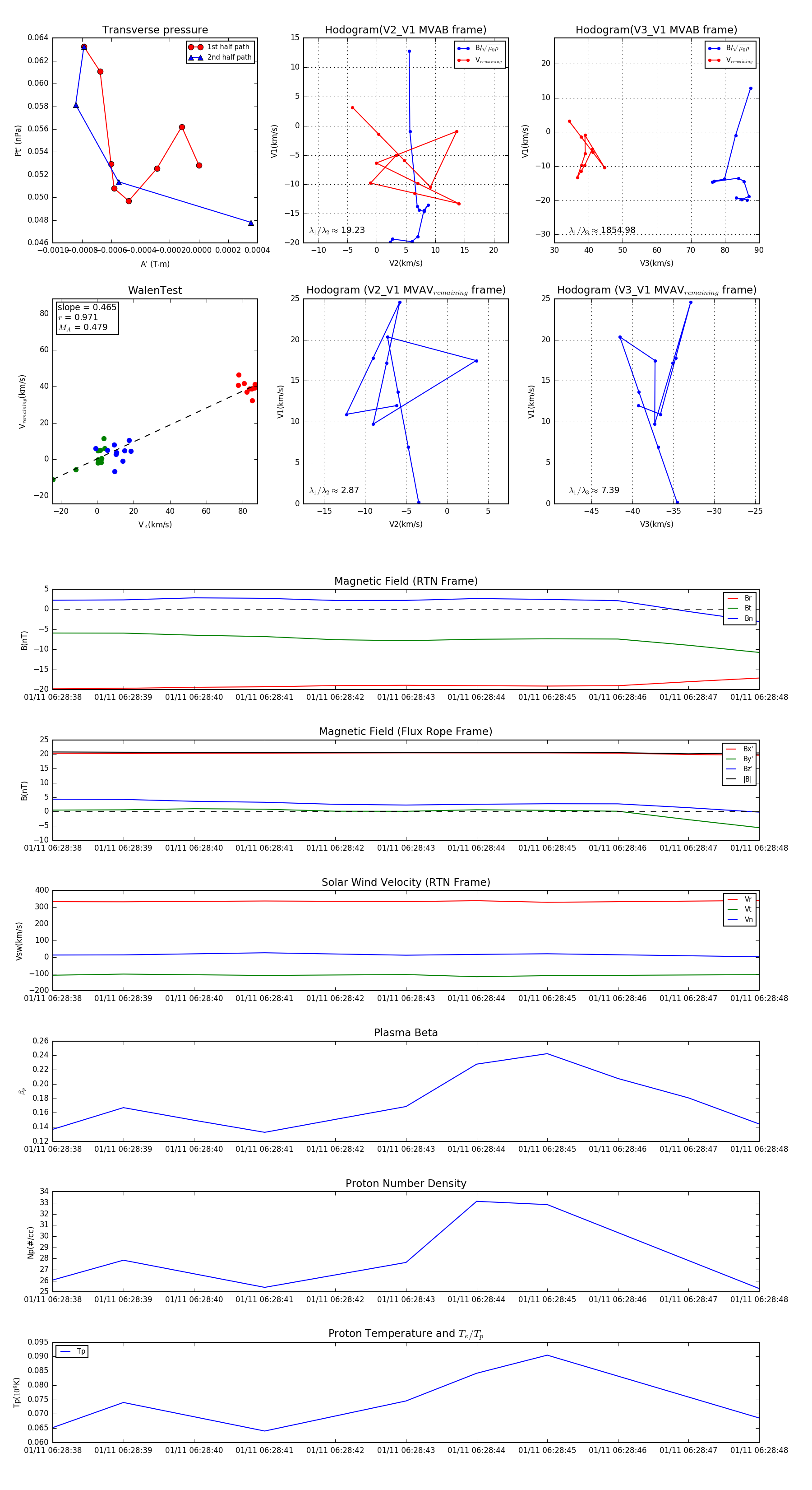
Flux Rope Event 2024-01-11 06:28:38 ~ 2024-01-11 06:28:48 (11 seconds)


plot