HOME   LIST
‹–   –›

Flux Rope in 2024

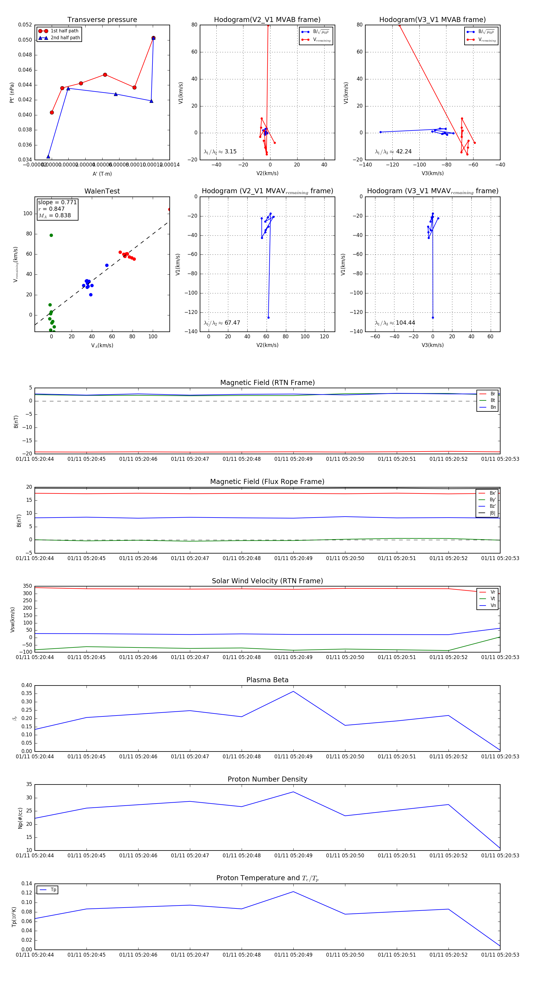
Flux Rope Event 2024-01-11 05:20:44 ~ 2024-01-11 05:20:53 (10 seconds)


plot