HOME   LIST
‹–   –›

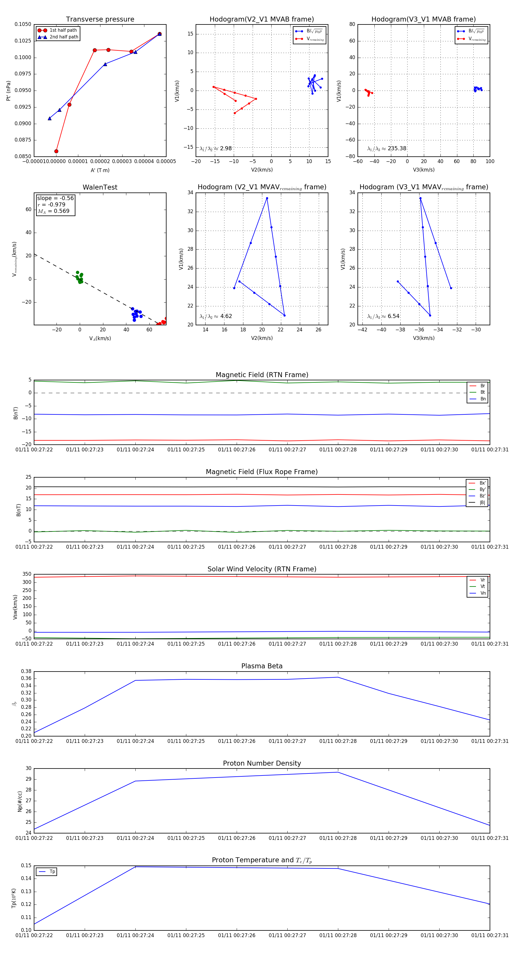
Flux Rope in 2024

Flux Rope Event 2024-01-11 00:27:22 ~ 2024-01-11 00:27:31 (10 seconds)


plot