HOME   LIST
‹–   –›

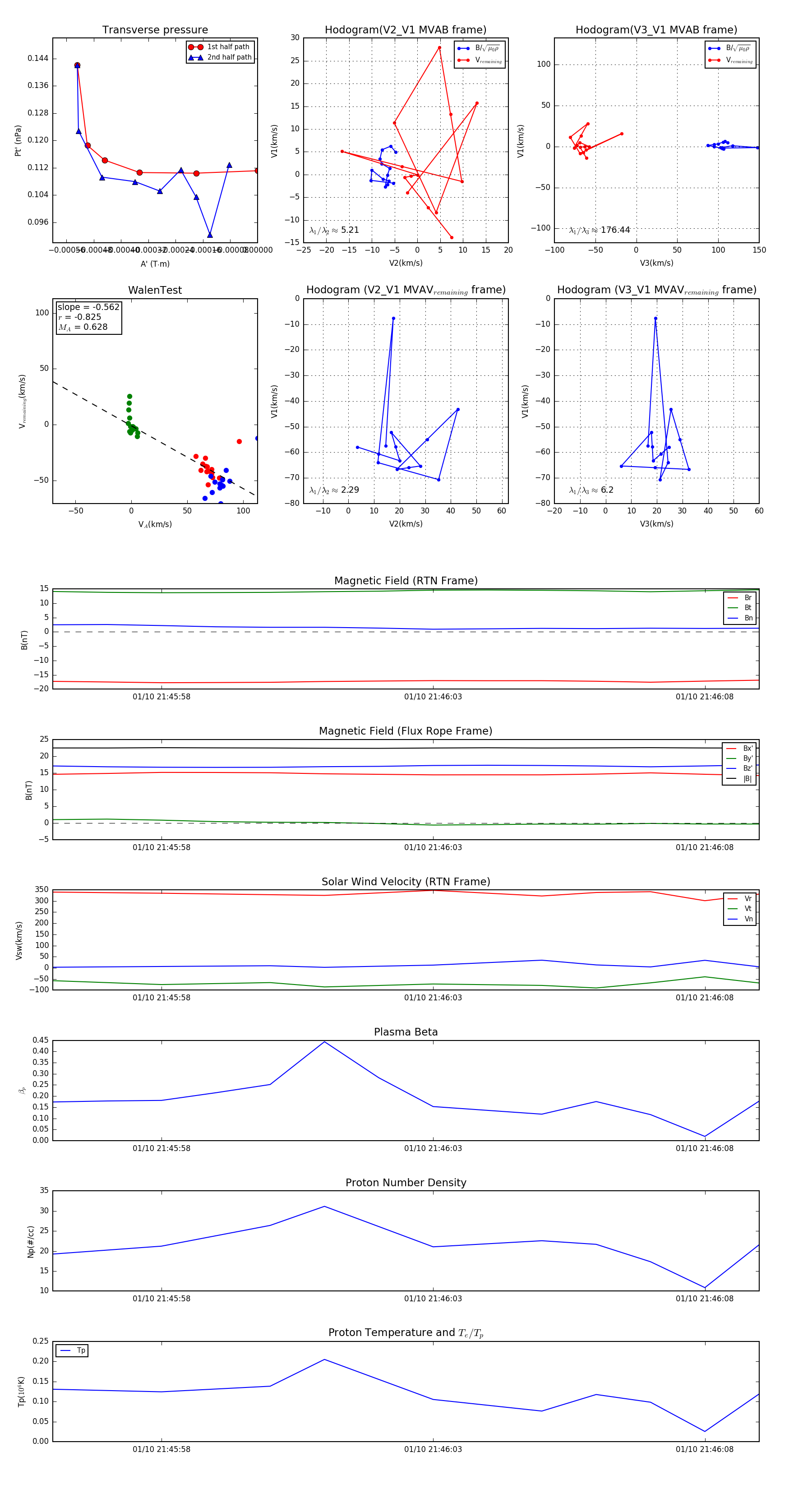
Flux Rope in 2024

Flux Rope Event 2024-01-10 21:45:56 ~ 2024-01-10 21:46:09 (14 seconds)


plot