HOME   LIST
‹–   –›

Flux Rope in 2024

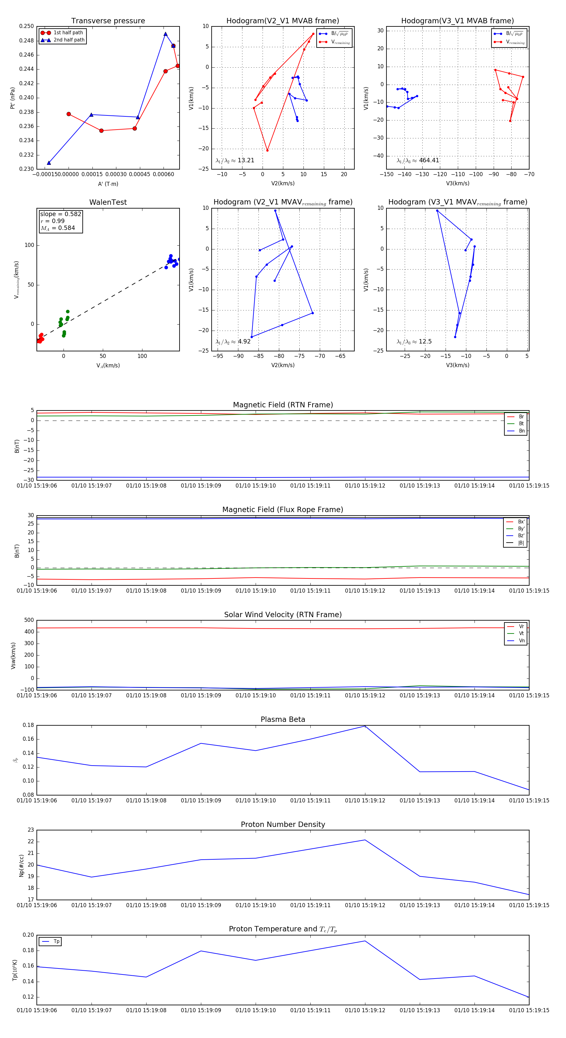
Flux Rope Event 2024-01-10 15:19:06 ~ 2024-01-10 15:19:15 (10 seconds)


plot