HOME   LIST
‹–   –›

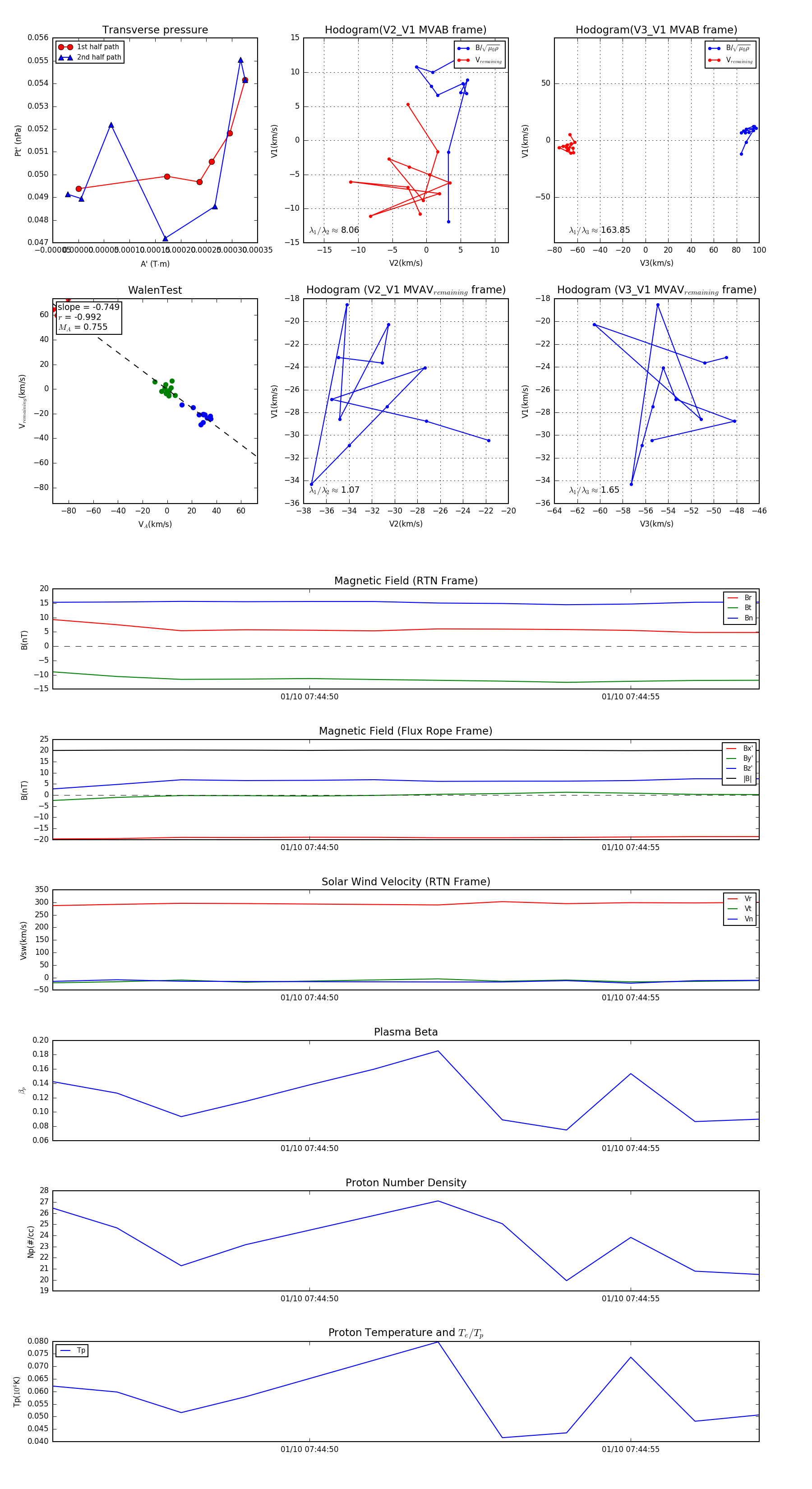
Flux Rope in 2024

Flux Rope Event 2024-01-10 07:44:46 ~ 2024-01-10 07:44:57 (12 seconds)


plot