HOME   LIST
‹–   –›

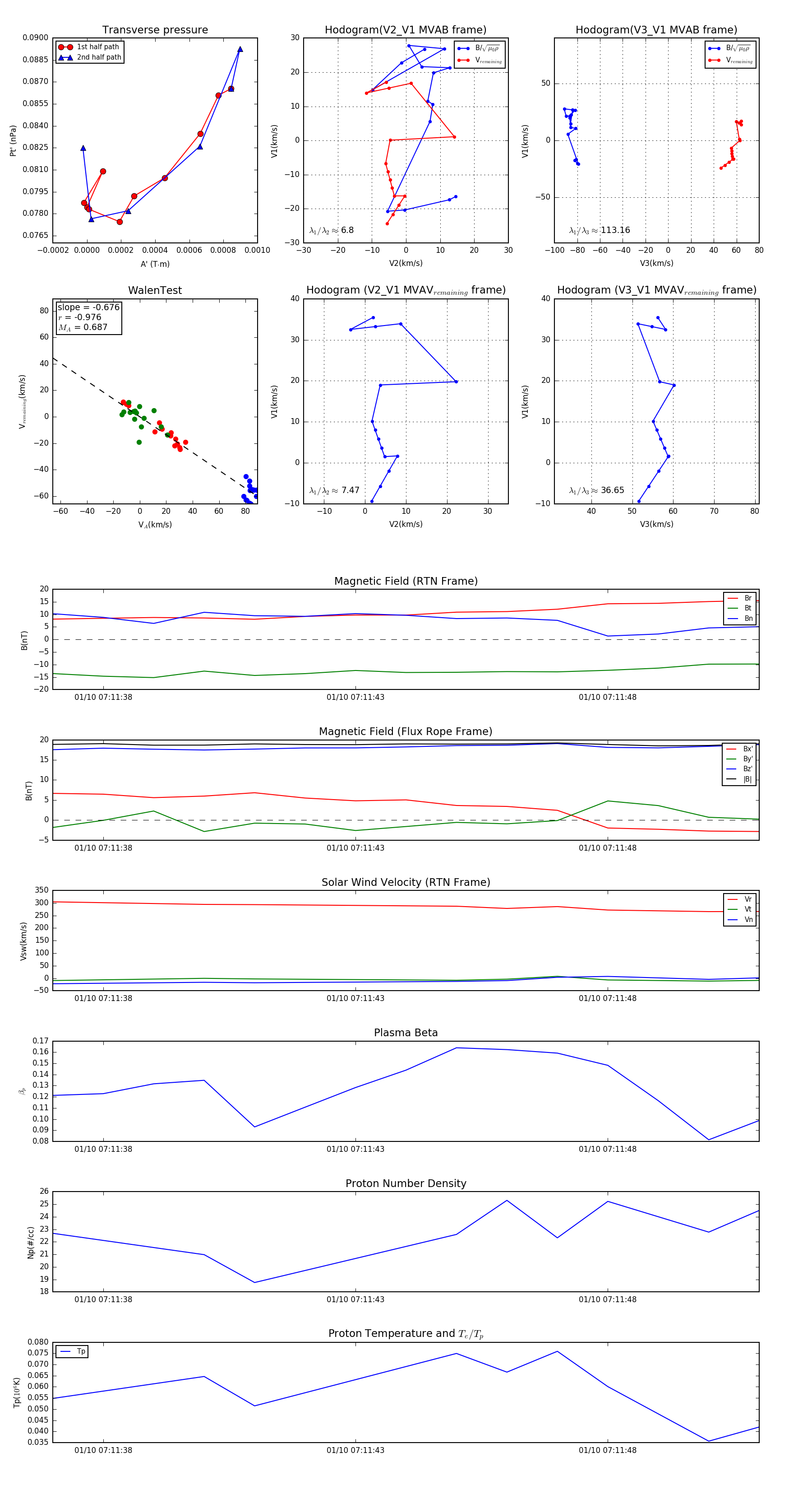
Flux Rope in 2024

Flux Rope Event 2024-01-10 07:11:37 ~ 2024-01-10 07:11:51 (15 seconds)


plot