HOME   LIST
‹–   –›

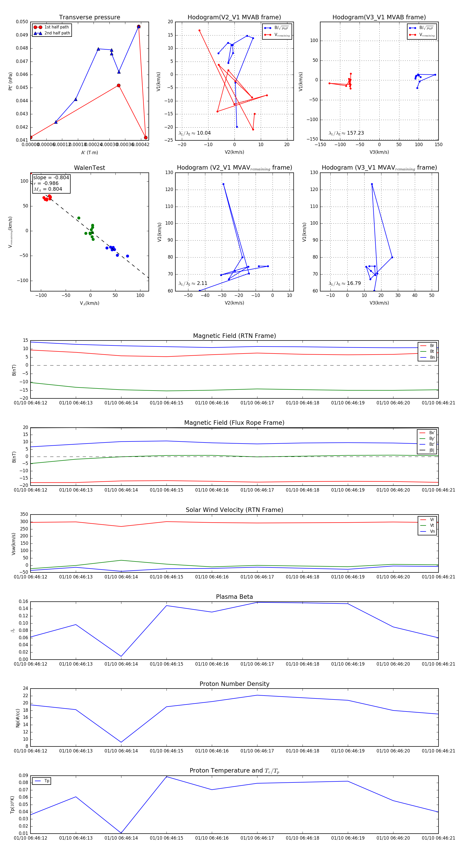
Flux Rope in 2024

Flux Rope Event 2024-01-10 06:46:12 ~ 2024-01-10 06:46:21 (10 seconds)


plot