HOME   LIST
‹–   –›

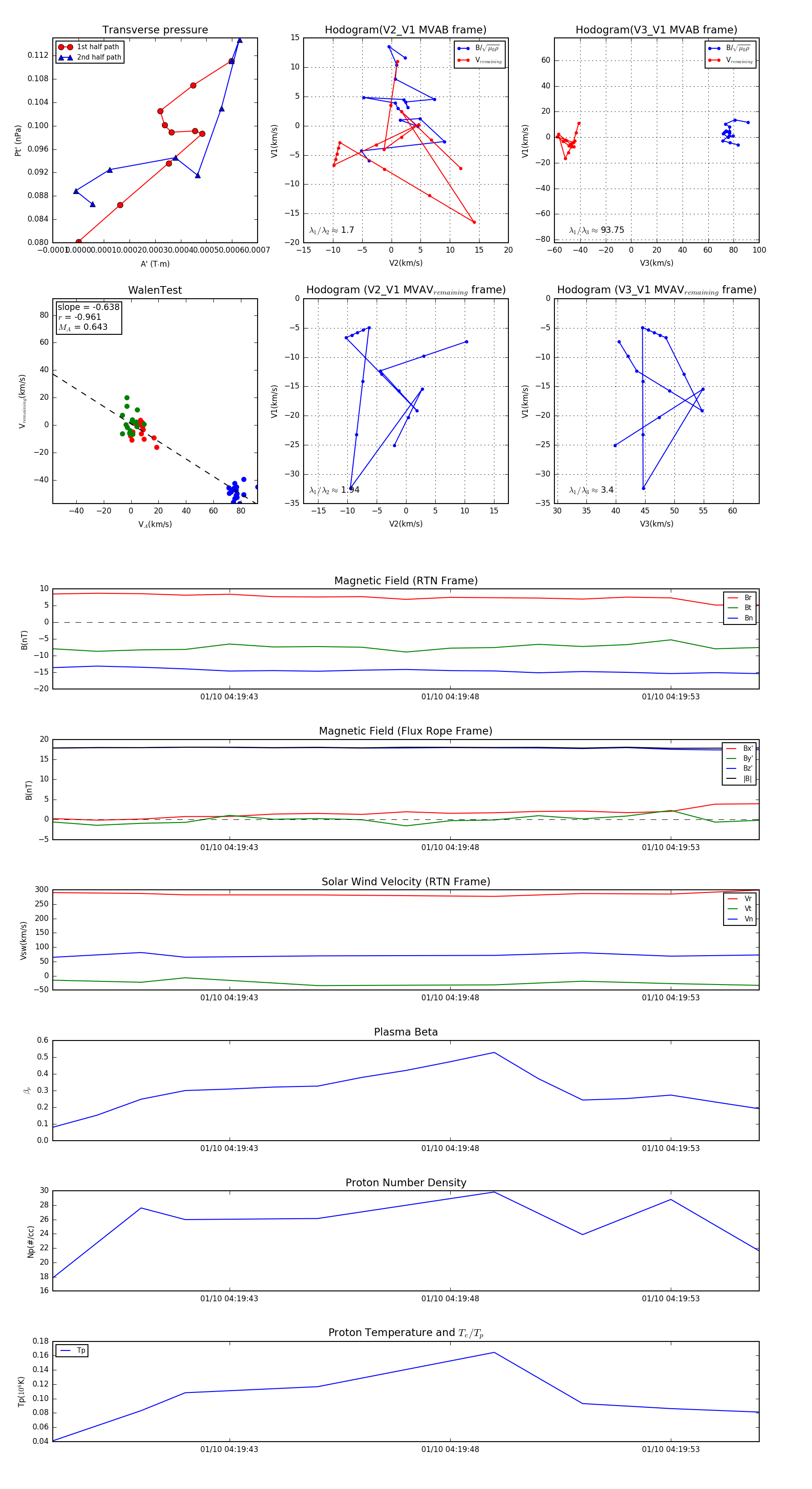
Flux Rope in 2024

Flux Rope Event 2024-01-10 04:19:39 ~ 2024-01-10 04:19:55 (17 seconds)


plot