HOME   LIST
‹–   –›

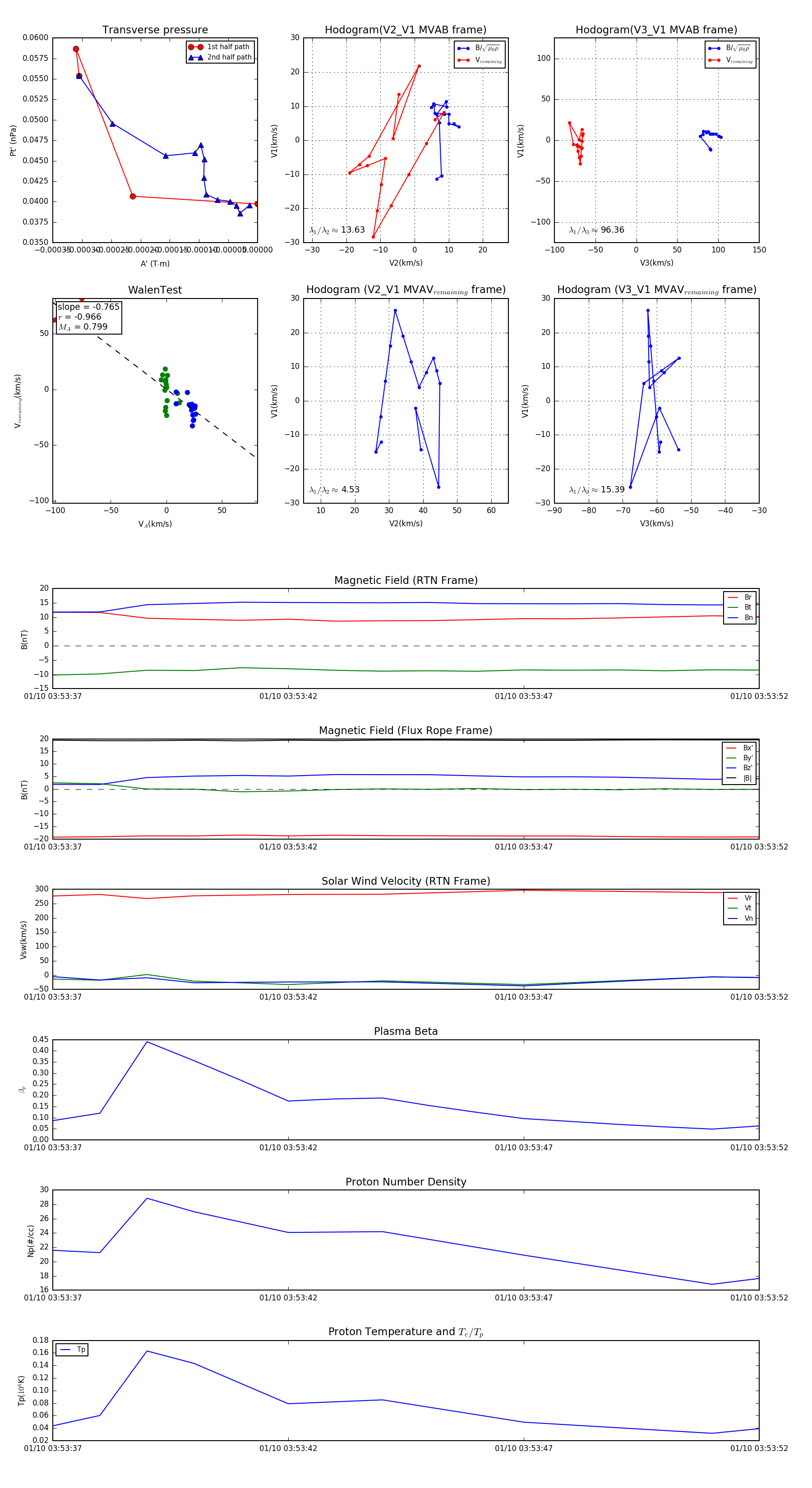
Flux Rope in 2024

Flux Rope Event 2024-01-10 03:53:37 ~ 2024-01-10 03:53:52 (16 seconds)


plot