HOME   LIST
‹–   –›

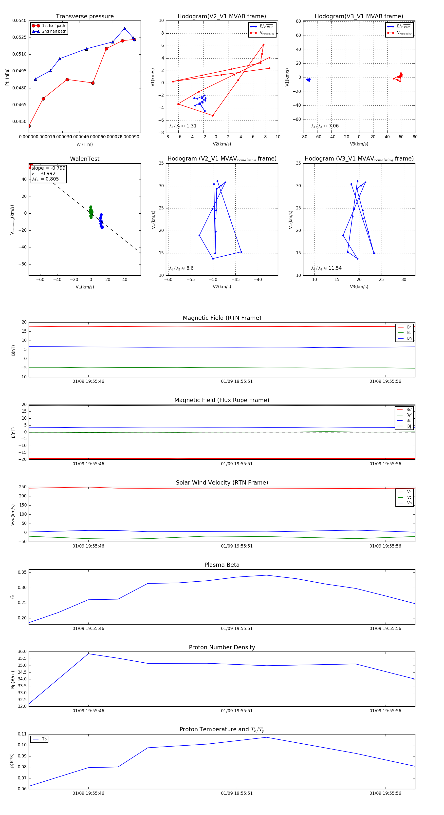
Flux Rope in 2024

Flux Rope Event 2024-01-09 19:55:44 ~ 2024-01-09 19:55:57 (14 seconds)


plot