HOME   LIST
‹–   –›

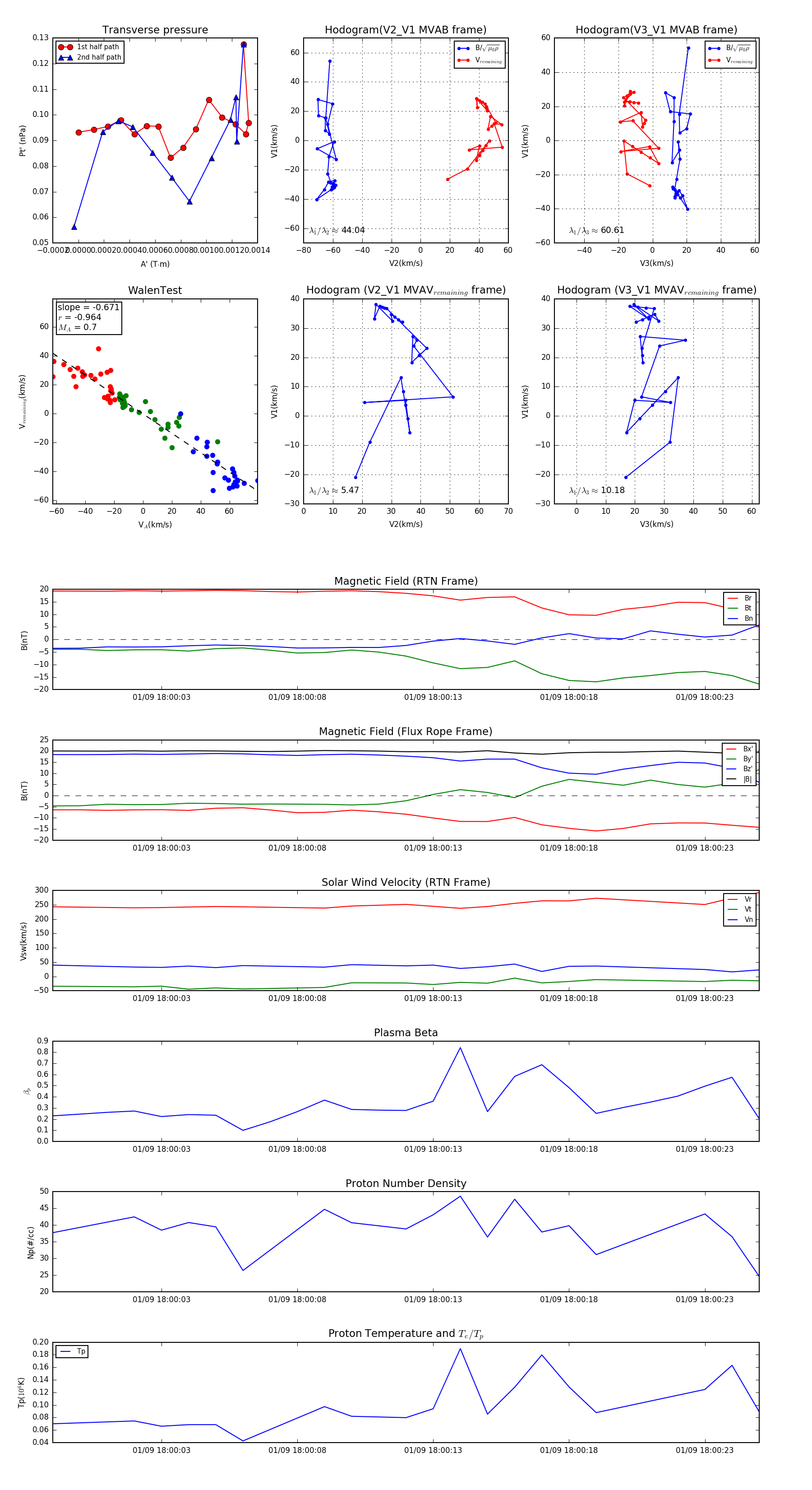
Flux Rope in 2024

Flux Rope Event 2024-01-09 17:59:59 ~ 2024-01-09 18:00:25 (27 seconds)


plot