HOME   LIST
‹–   –›

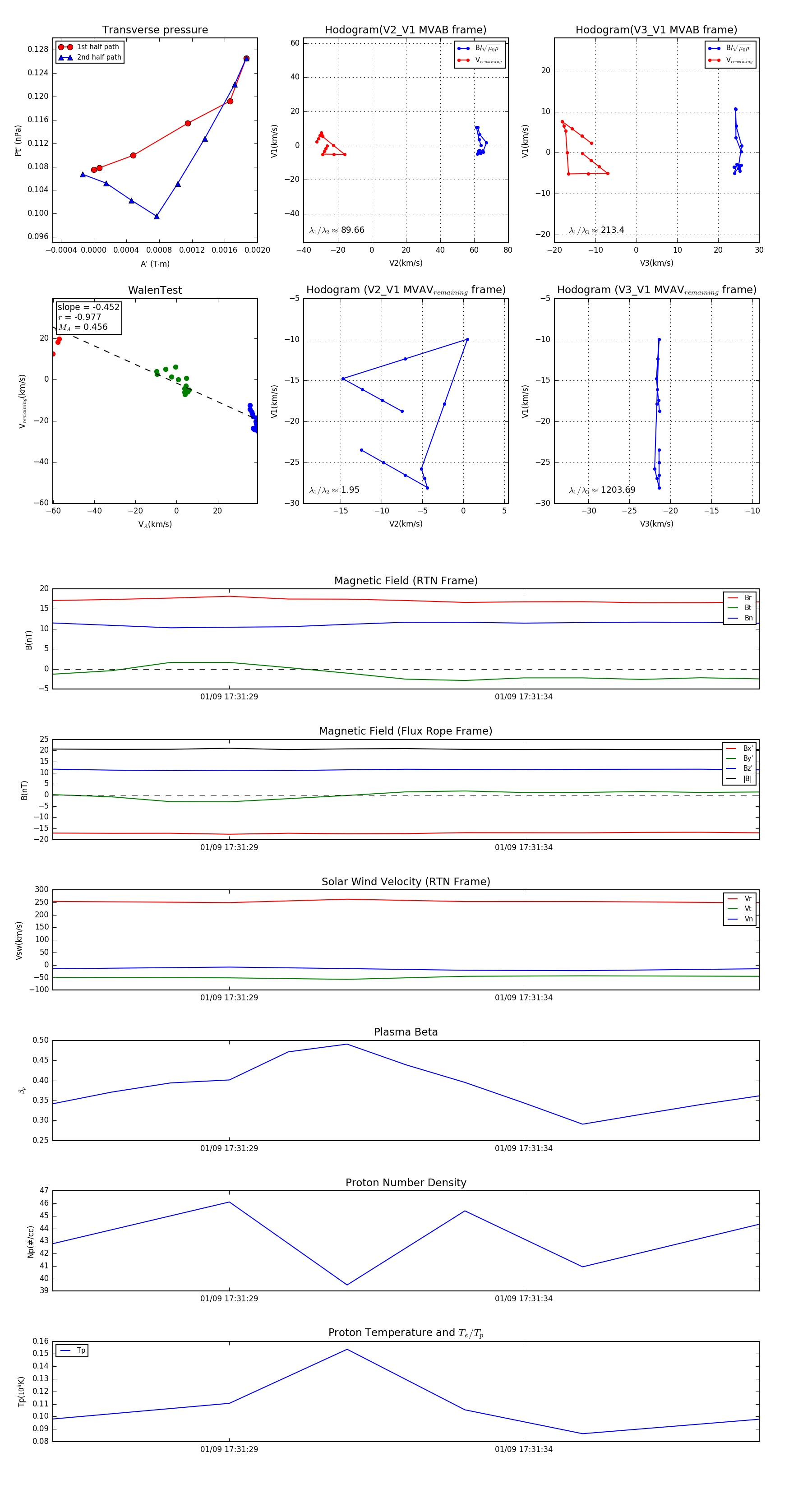
Flux Rope in 2024

Flux Rope Event 2024-01-09 17:31:26 ~ 2024-01-09 17:31:38 (13 seconds)


plot