HOME   LIST
‹–   –›

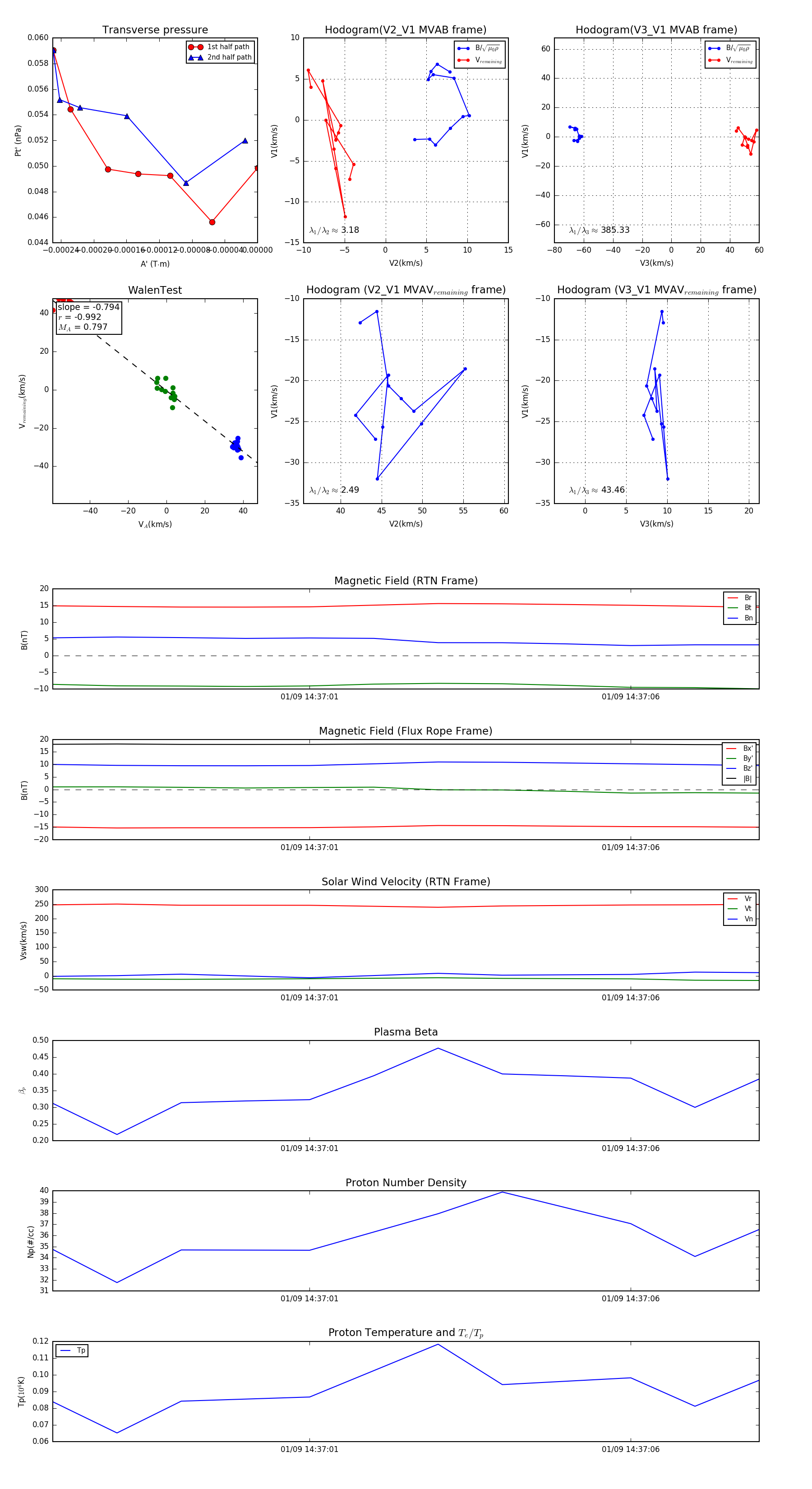
Flux Rope in 2024

Flux Rope Event 2024-01-09 14:36:57 ~ 2024-01-09 14:37:08 (12 seconds)


plot