HOME   LIST
‹–   –›

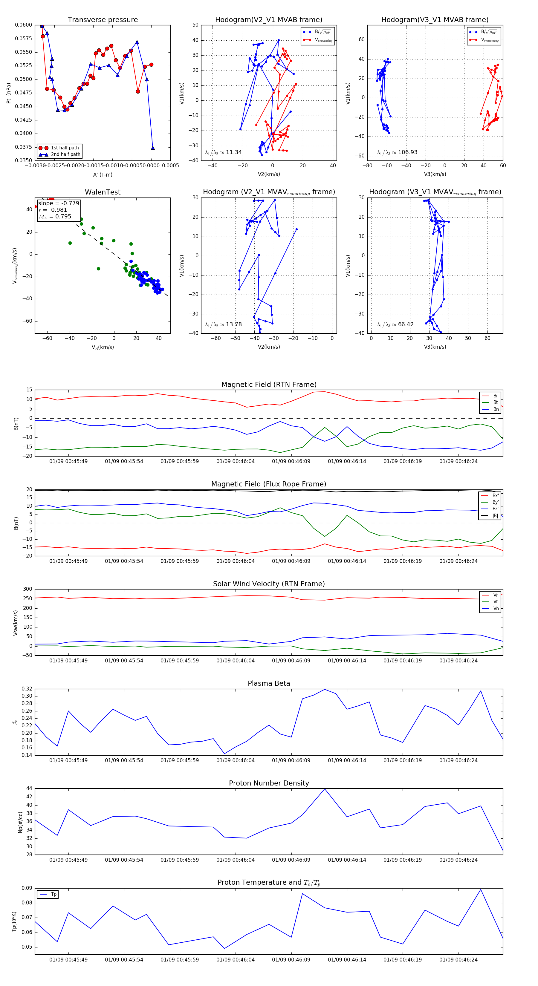
Flux Rope in 2024

Flux Rope Event 2024-01-09 00:45:46 ~ 2024-01-09 00:46:28 (43 seconds)


plot