HOME   LIST
‹–   –›

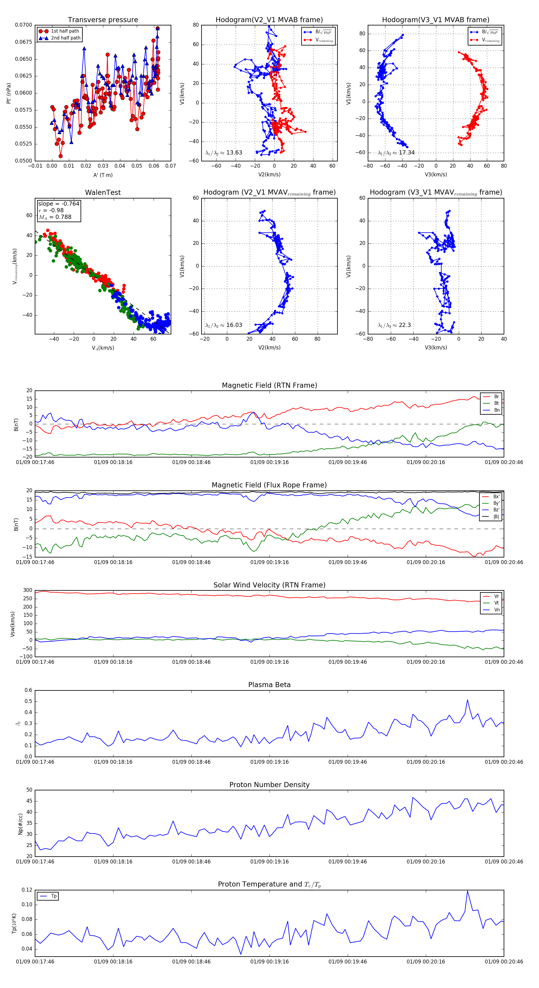
Flux Rope in 2024

Flux Rope Event 2024-01-09 00:17:46 ~ 2024-01-09 00:20:46 (181 seconds)


plot