HOME   LIST
‹–   –›

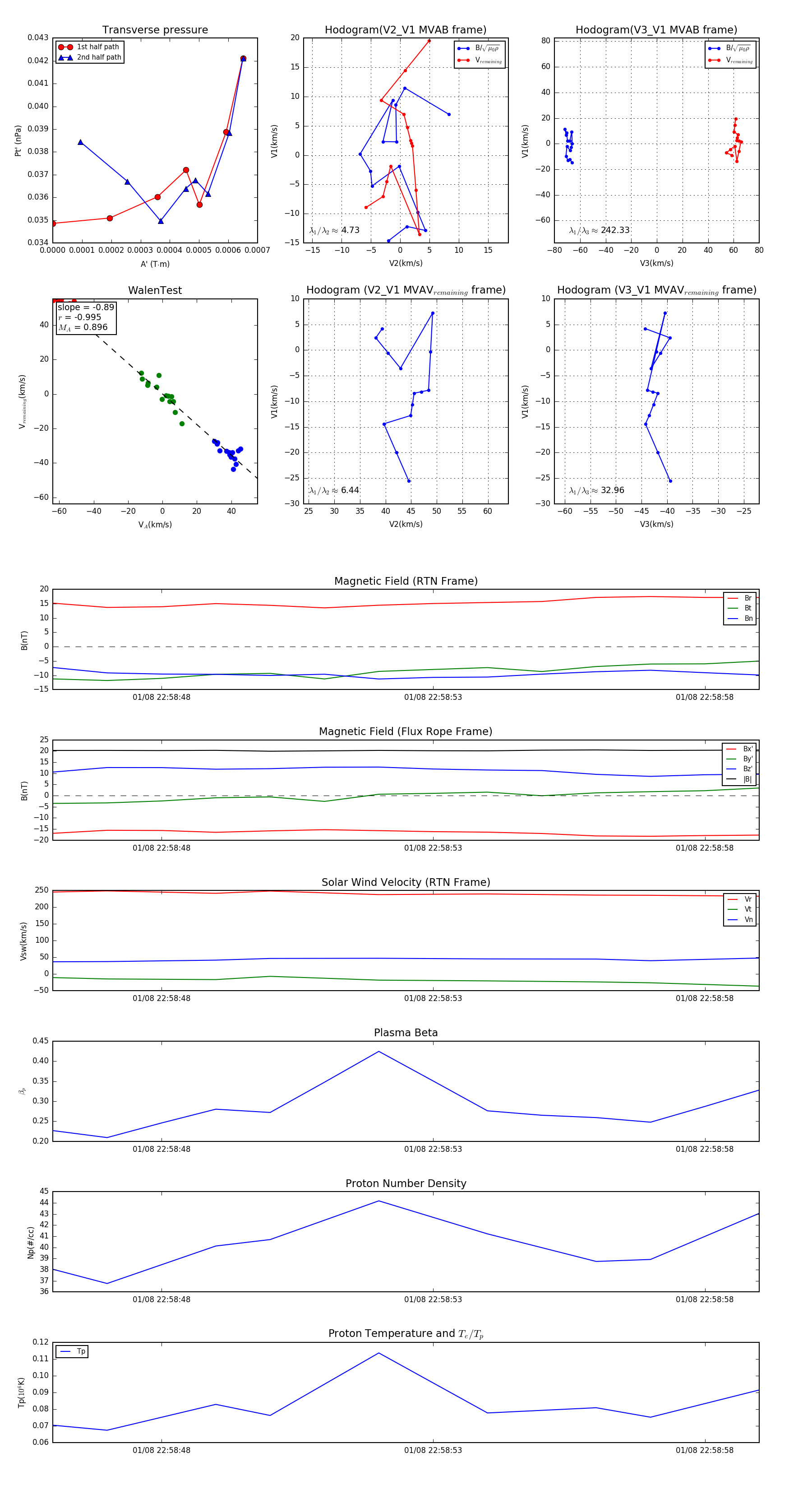
Flux Rope in 2024

Flux Rope Event 2024-01-08 22:58:46 ~ 2024-01-08 22:58:59 (14 seconds)


plot