HOME   LIST
‹–   –›

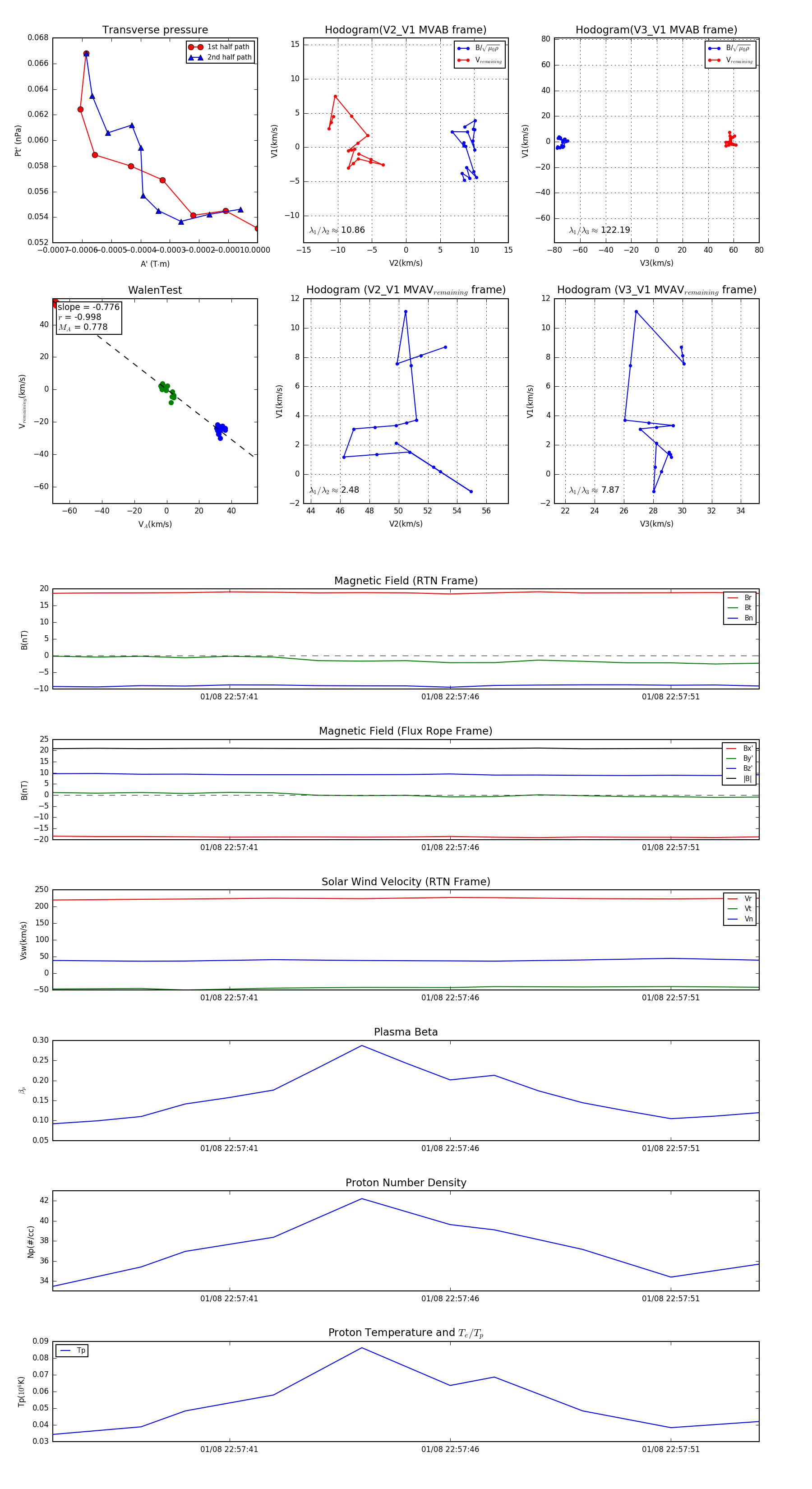
Flux Rope in 2024

Flux Rope Event 2024-01-08 22:57:37 ~ 2024-01-08 22:57:53 (17 seconds)


plot