HOME   LIST
‹–   –›

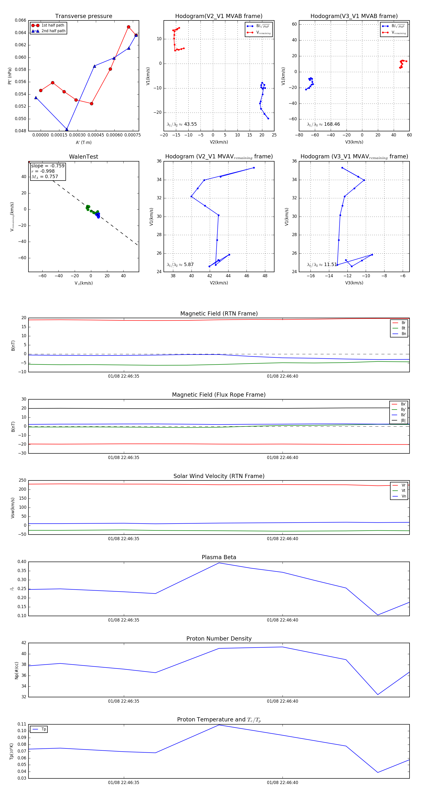
Flux Rope in 2024

Flux Rope Event 2024-01-08 22:46:32 ~ 2024-01-08 22:46:44 (13 seconds)


plot