HOME   LIST
‹–   –›

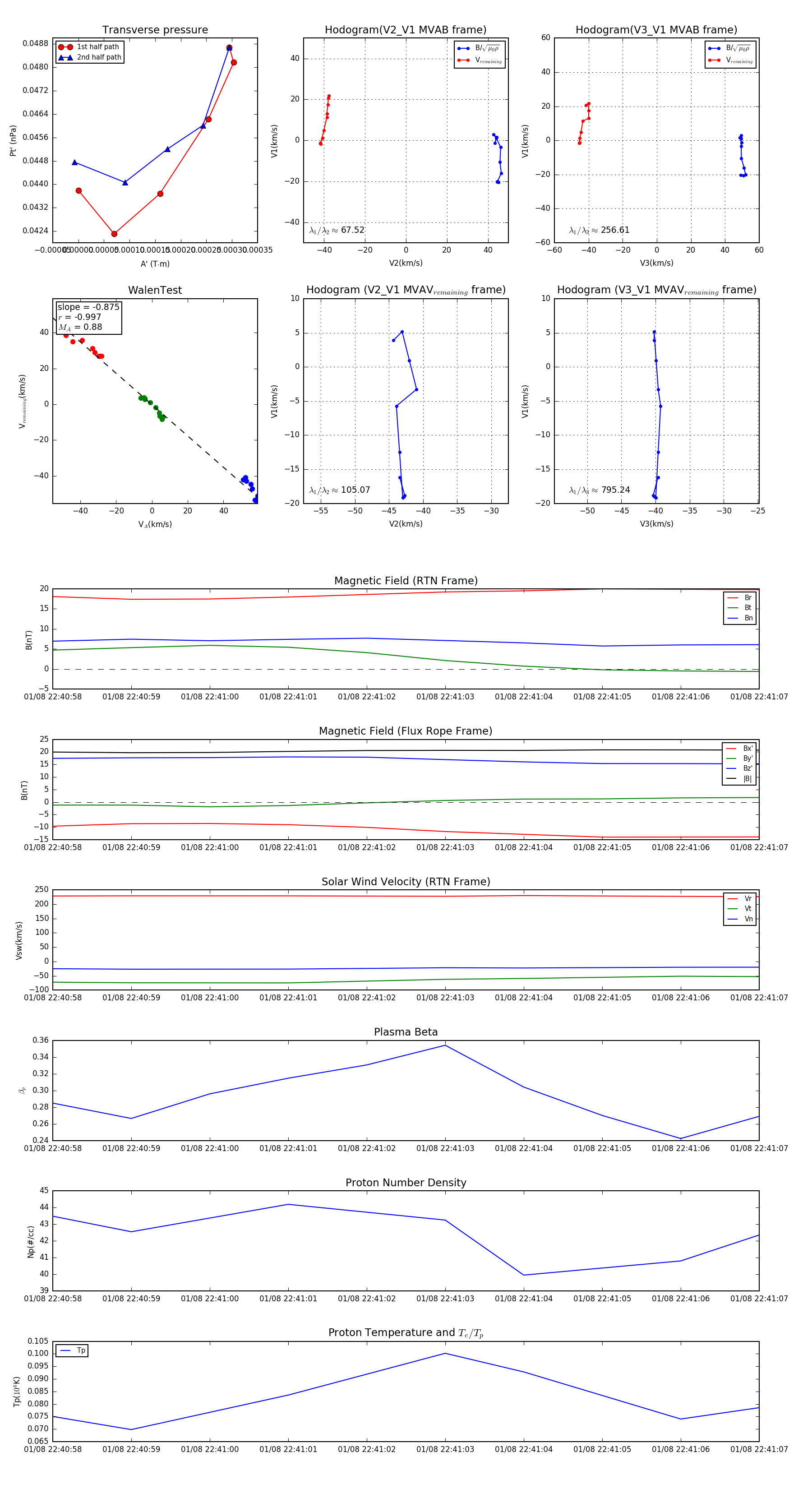
Flux Rope in 2024

Flux Rope Event 2024-01-08 22:40:58 ~ 2024-01-08 22:41:07 (10 seconds)


plot