HOME   LIST
‹–   –›

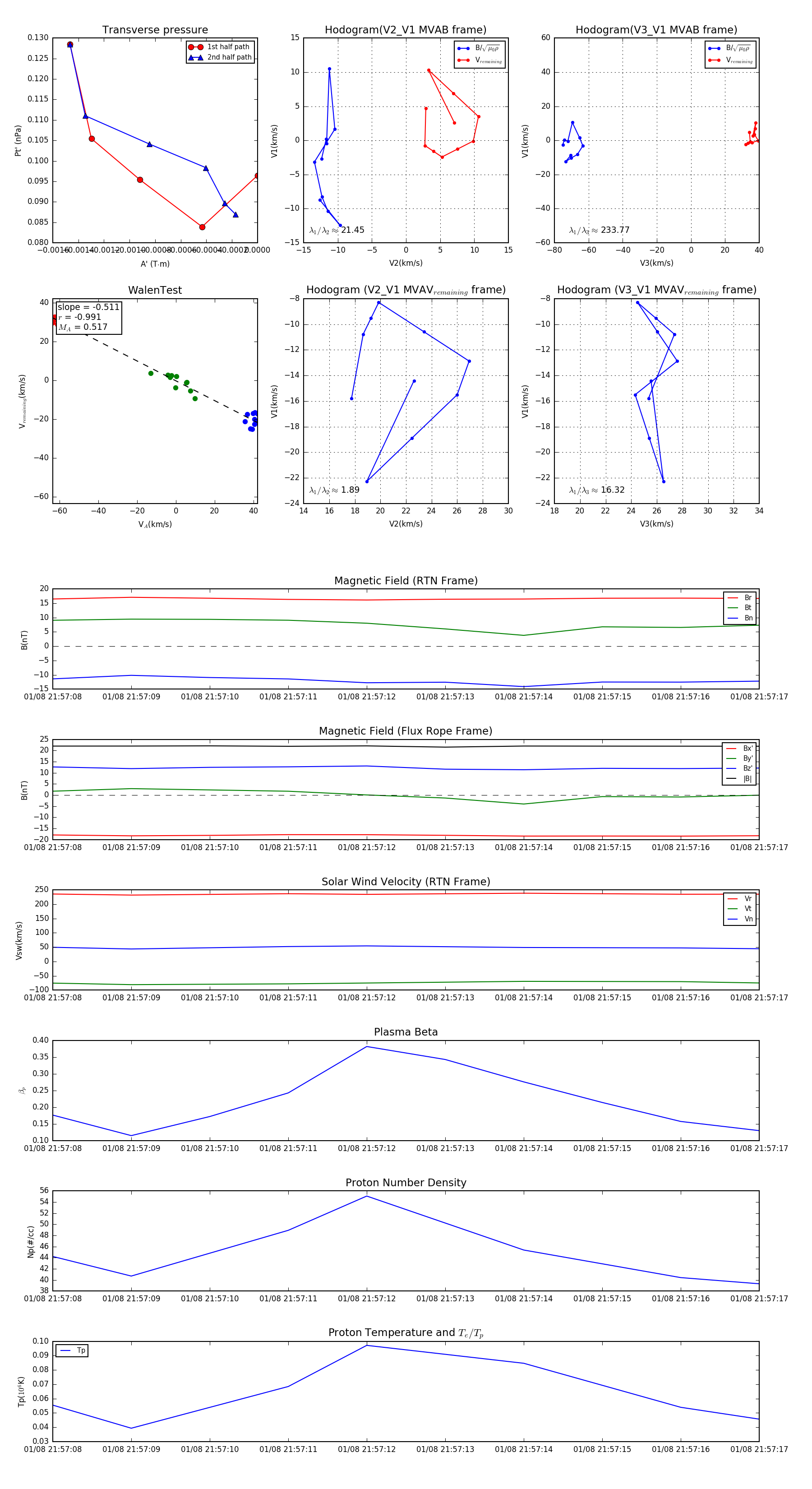
Flux Rope in 2024

Flux Rope Event 2024-01-08 21:57:08 ~ 2024-01-08 21:57:17 (10 seconds)


plot