HOME   LIST
‹–   –›

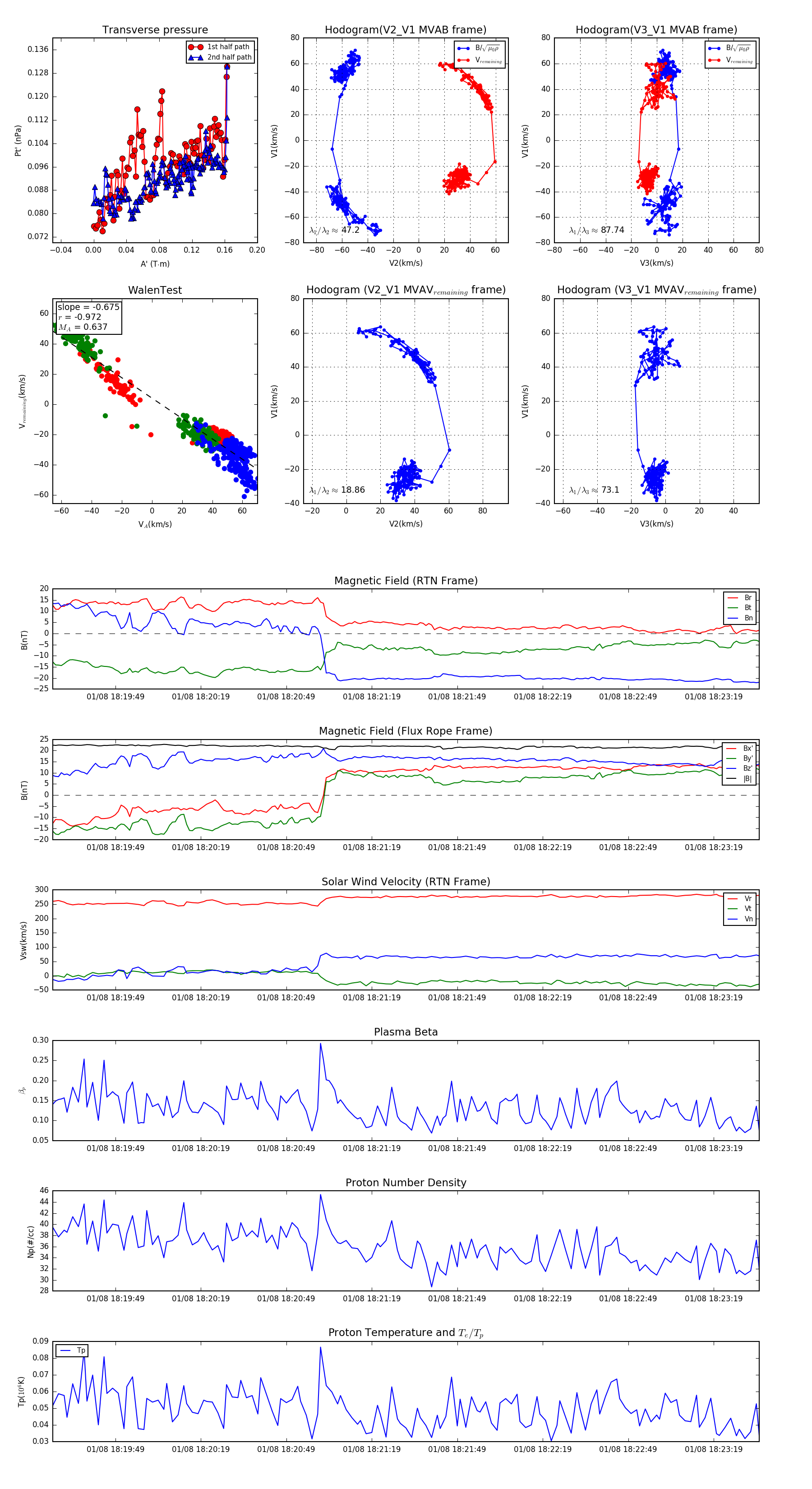
Flux Rope in 2024

Flux Rope Event 2024-01-08 18:19:27 ~ 2024-01-08 18:23:35 (249 seconds)


plot