HOME   LIST
‹–   –›

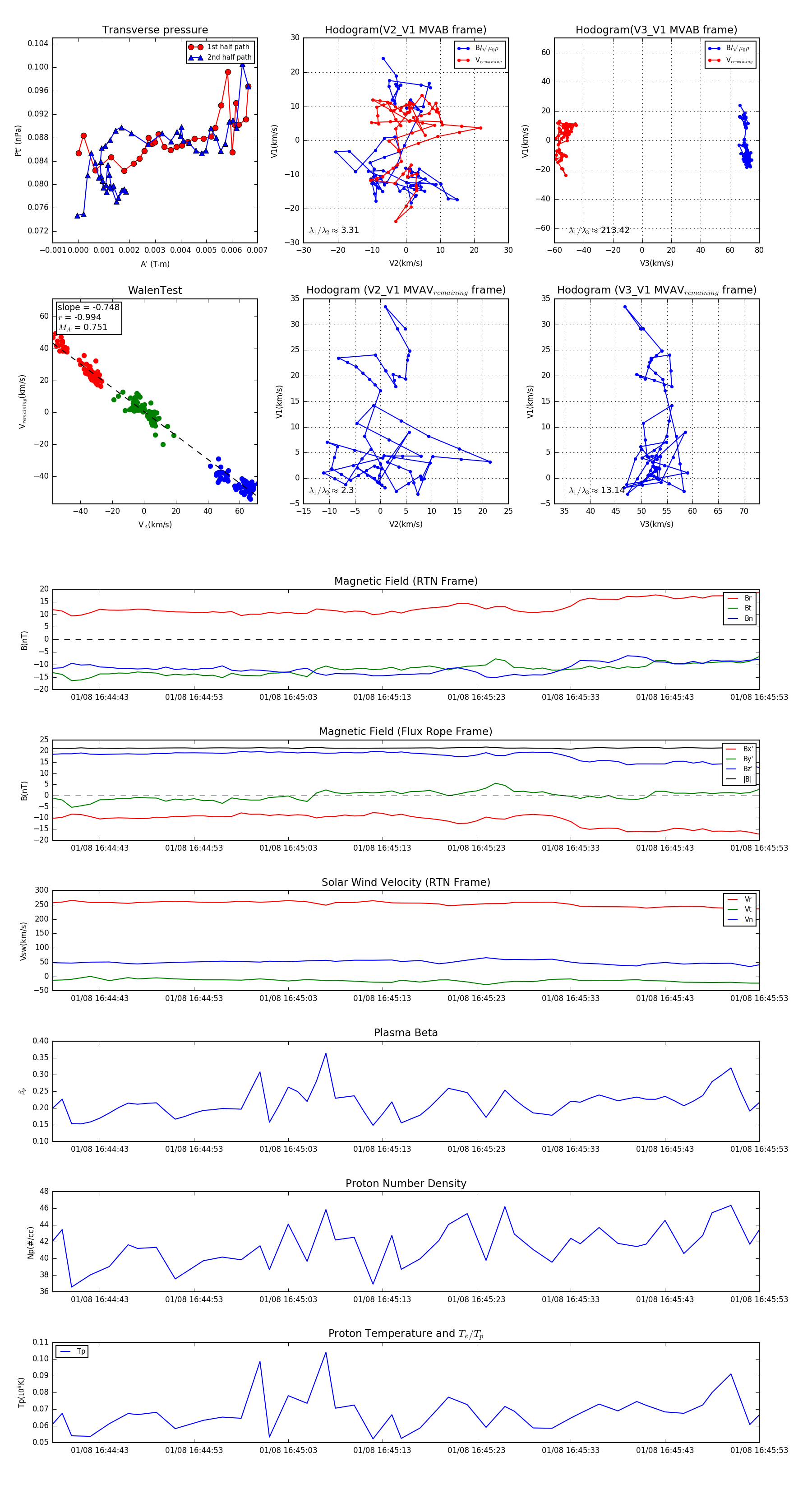
Flux Rope in 2024

Flux Rope Event 2024-01-08 16:44:38 ~ 2024-01-08 16:45:53 (76 seconds)


plot