HOME   LIST
‹–   –›

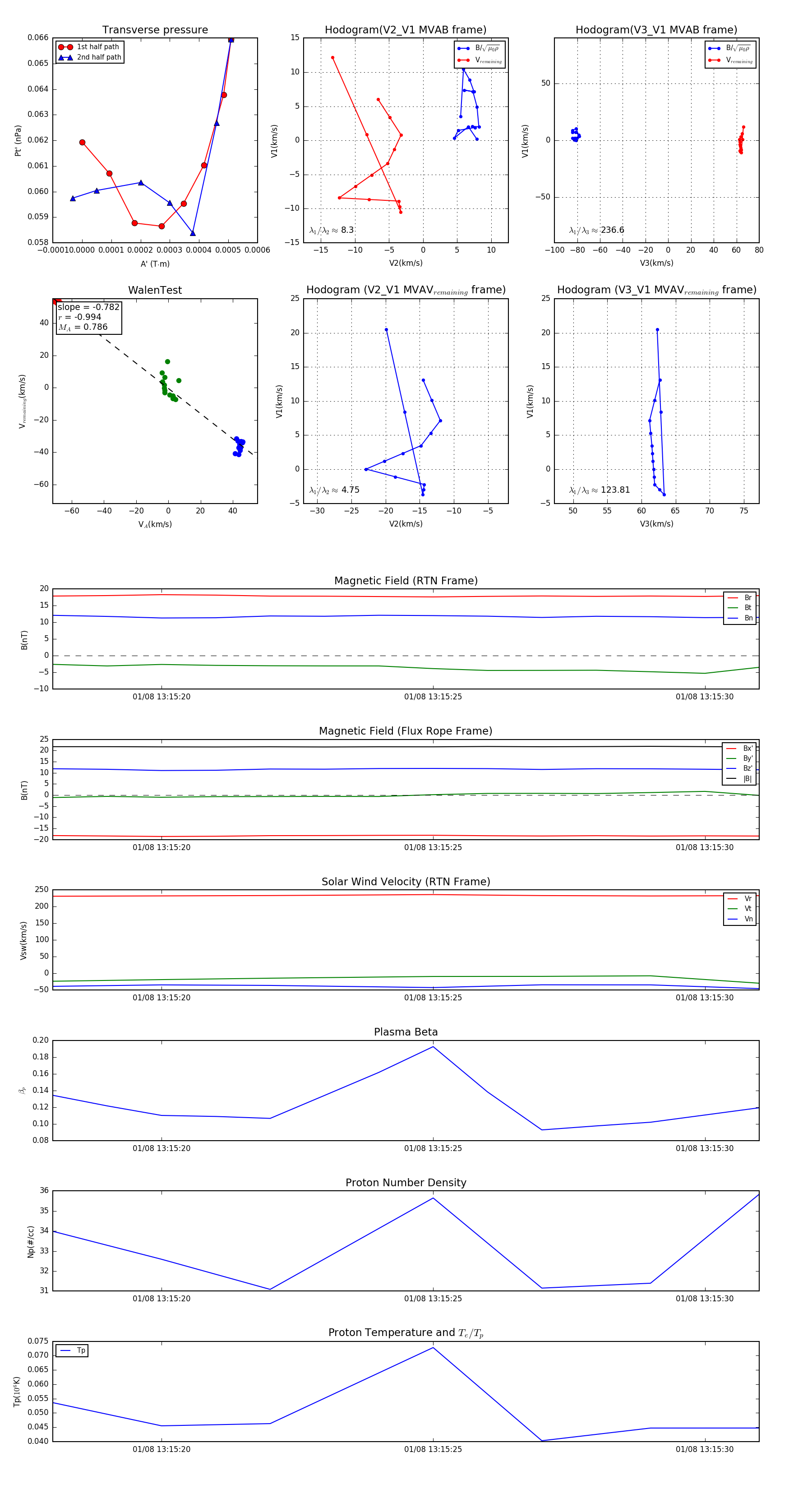
Flux Rope in 2024

Flux Rope Event 2024-01-08 13:15:18 ~ 2024-01-08 13:15:31 (14 seconds)


plot