HOME   LIST
‹–   –›

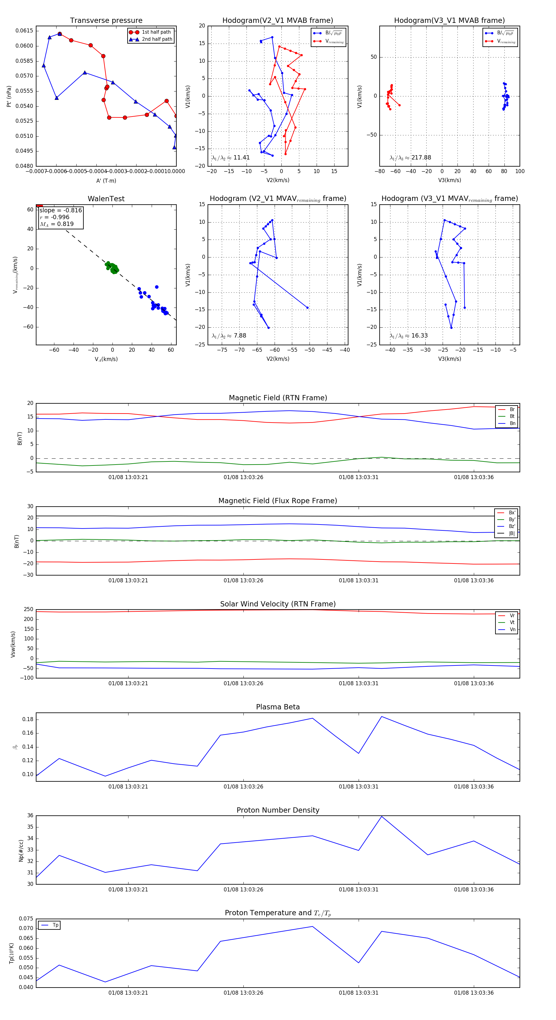
Flux Rope in 2024

Flux Rope Event 2024-01-08 13:03:17 ~ 2024-01-08 13:03:38 (22 seconds)


plot