HOME   LIST
‹–   –›

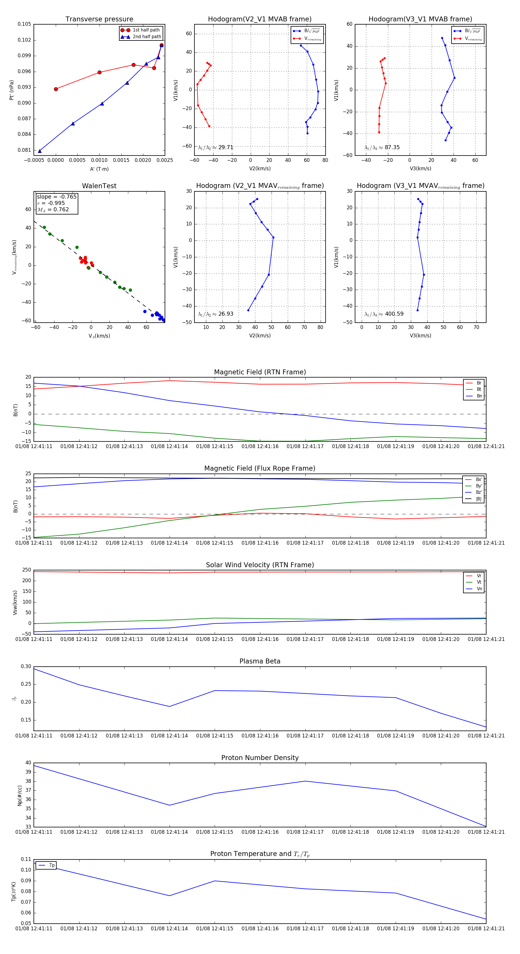
Flux Rope in 2024

Flux Rope Event 2024-01-08 12:41:11 ~ 2024-01-08 12:41:21 (11 seconds)


plot