HOME   LIST
‹–   –›

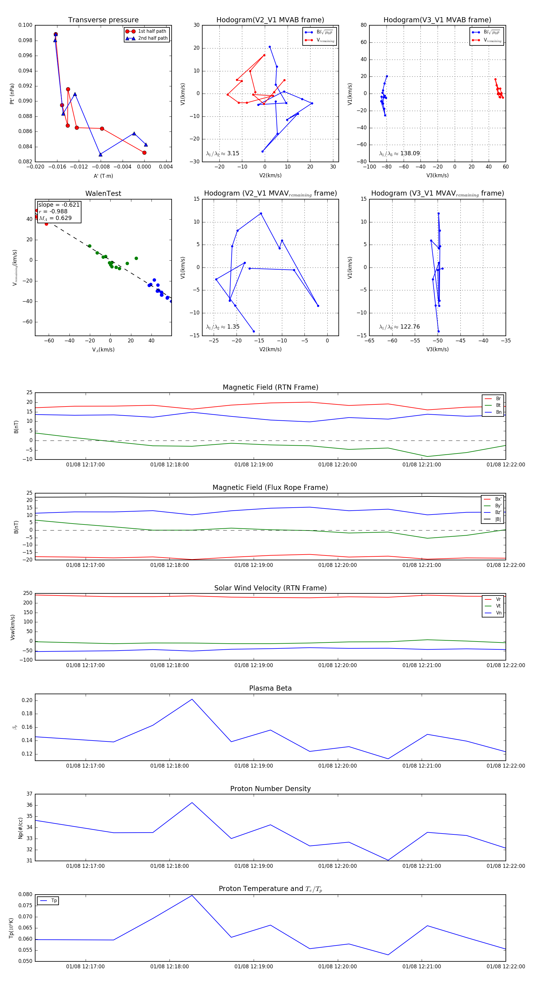
Flux Rope in 2024

Flux Rope Event 2024-01-08 12:16:24 ~ 2024-01-08 12:22:00 (337 seconds)


plot