HOME   LIST
‹–   –›

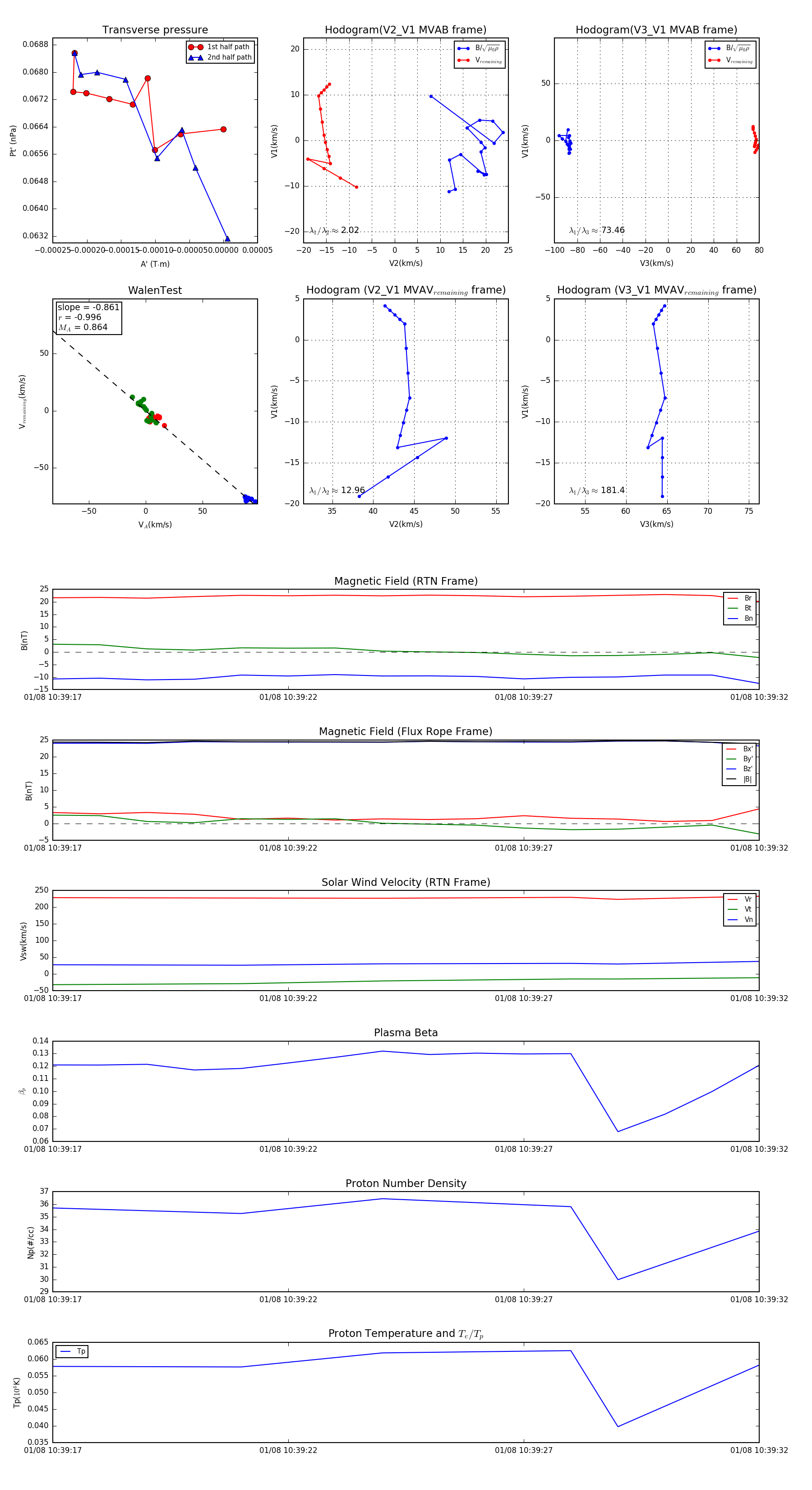
Flux Rope in 2024

Flux Rope Event 2024-01-08 10:39:17 ~ 2024-01-08 10:39:32 (16 seconds)


plot