HOME   LIST
‹–   –›

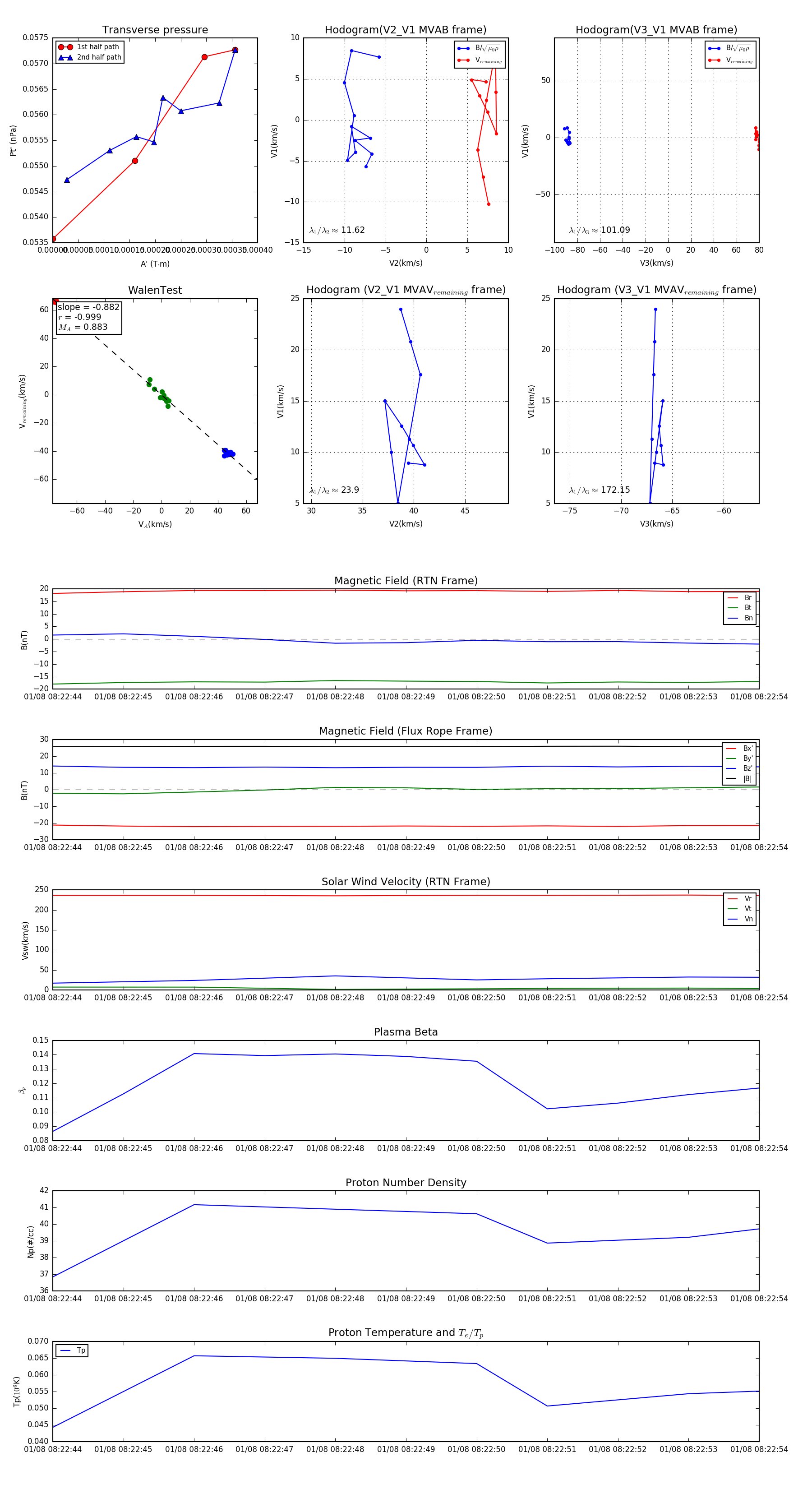
Flux Rope in 2024

Flux Rope Event 2024-01-08 08:22:44 ~ 2024-01-08 08:22:54 (11 seconds)


plot