HOME   LIST
‹–   –›

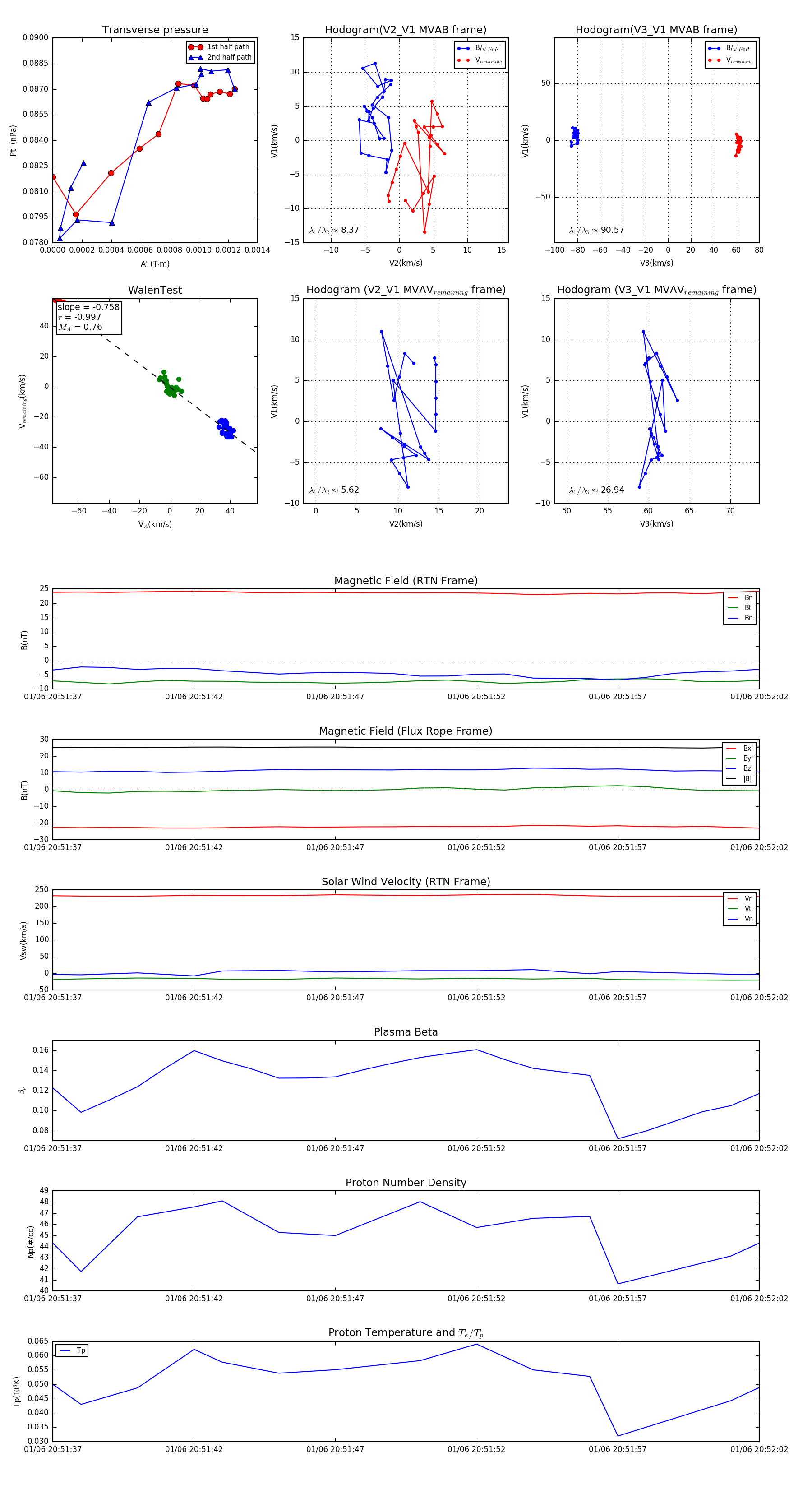
Flux Rope in 2024

Flux Rope Event 2024-01-06 20:51:37 ~ 2024-01-06 20:52:02 (26 seconds)


plot