HOME   LIST
‹–   –›

Flux Rope in 2024

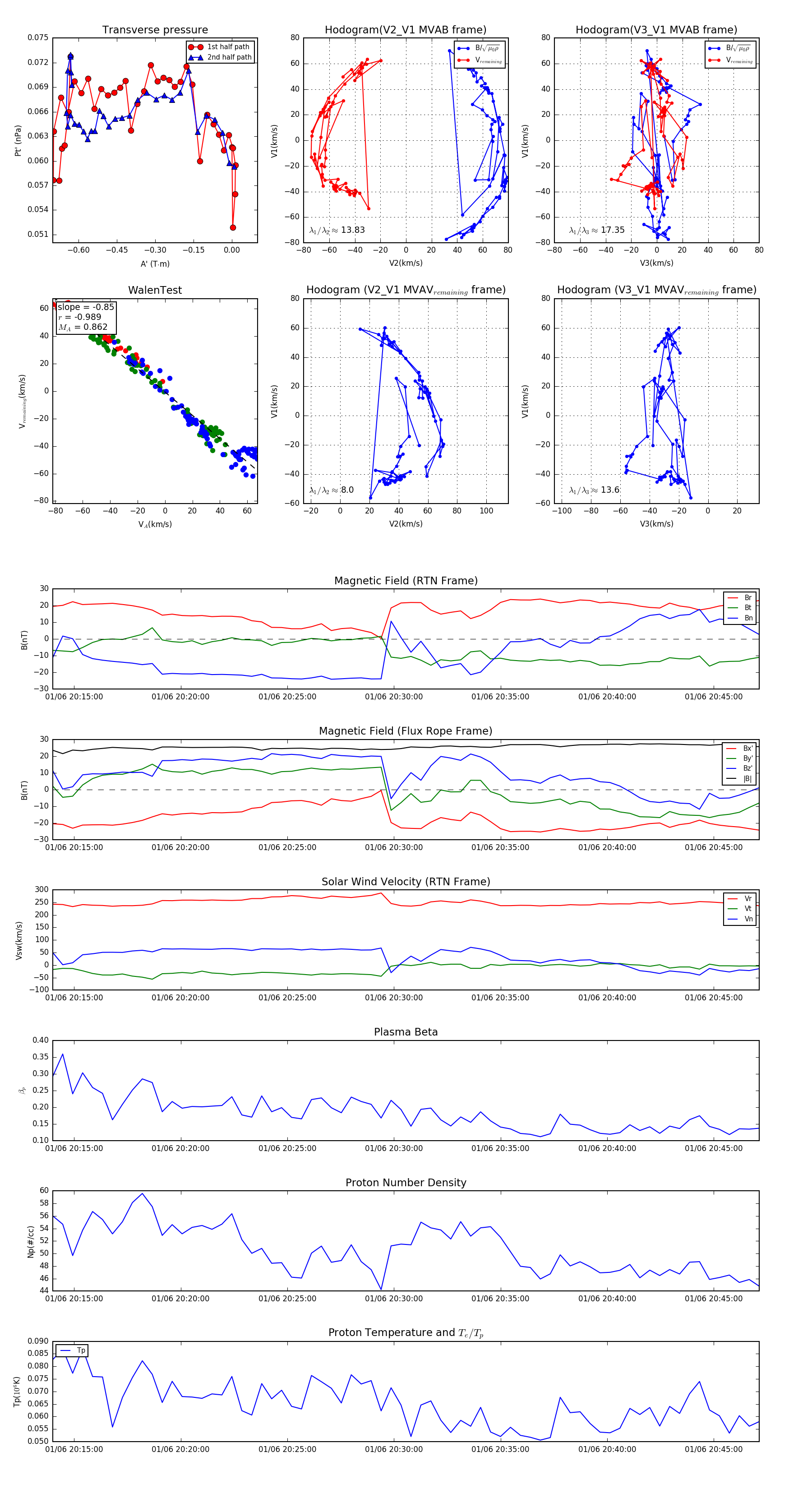
Flux Rope Event 2024-01-06 20:14:00 ~ 2024-01-06 20:47:08 (1989 seconds)


plot