HOME   LIST
‹–   –›

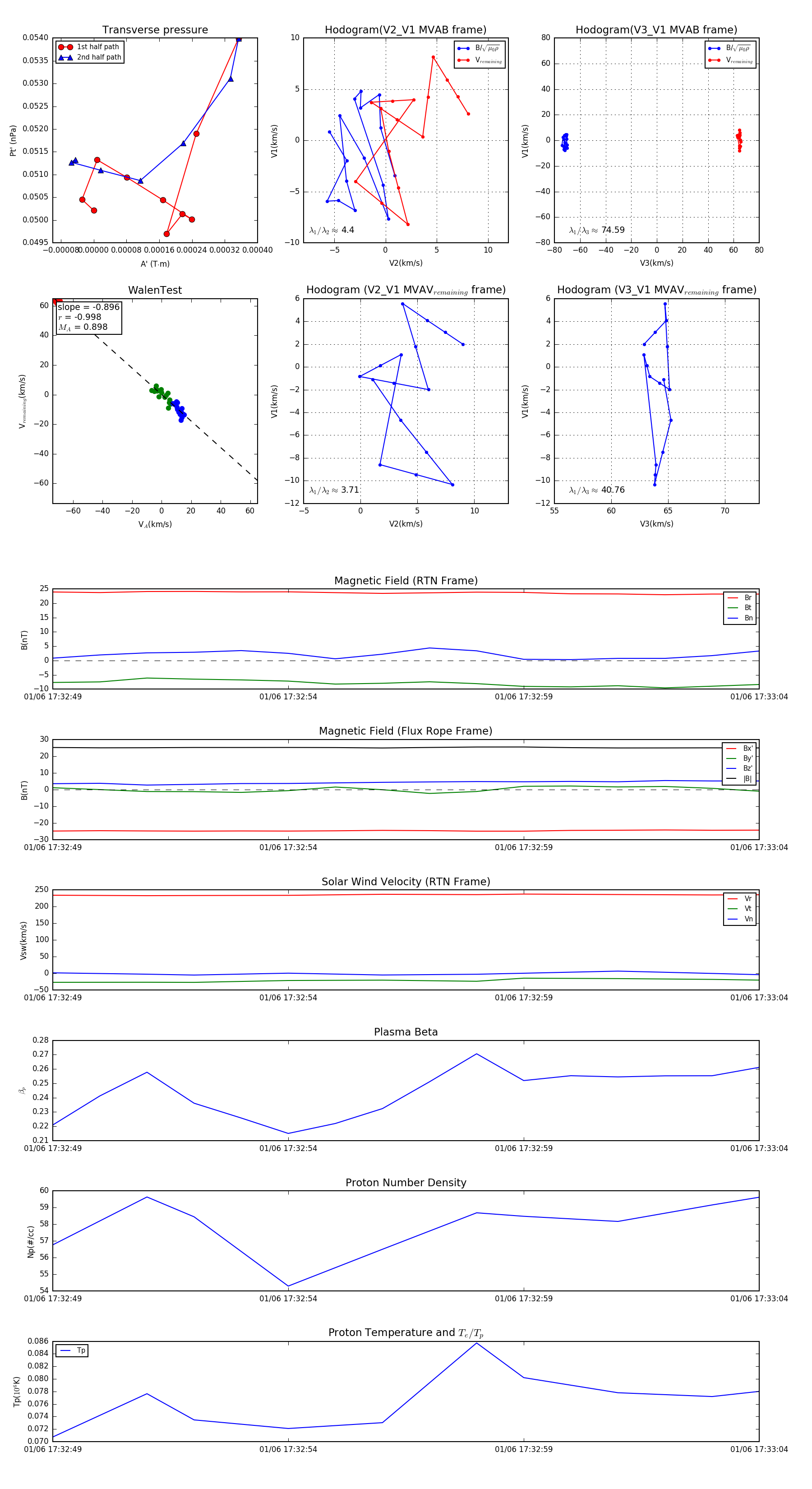
Flux Rope in 2024

Flux Rope Event 2024-01-06 17:32:49 ~ 2024-01-06 17:33:04 (16 seconds)


plot