HOME   LIST
‹–   –›

Flux Rope in 2024

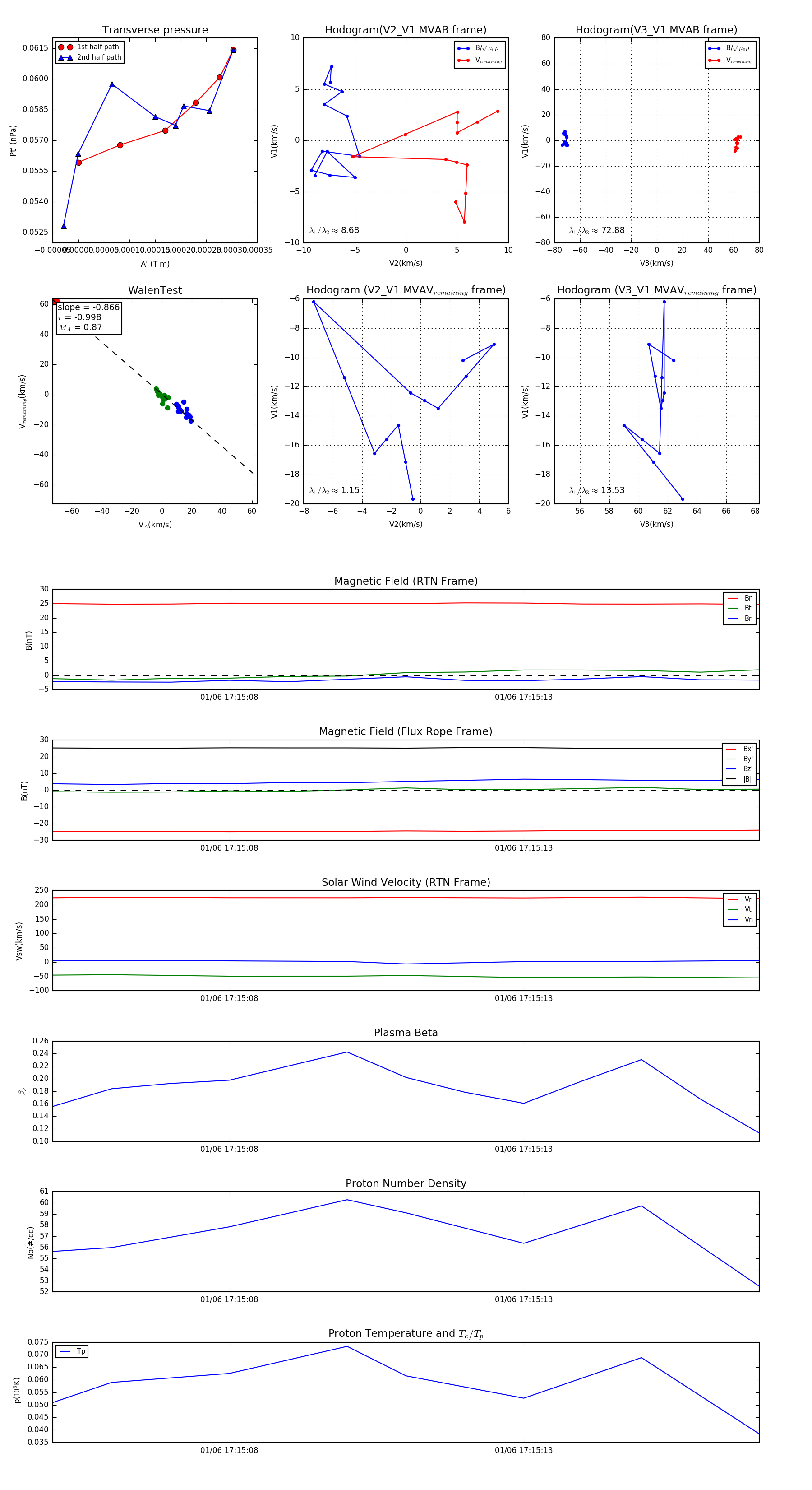
Flux Rope Event 2024-01-06 17:15:05 ~ 2024-01-06 17:15:17 (13 seconds)


plot