HOME   LIST
‹–   –›

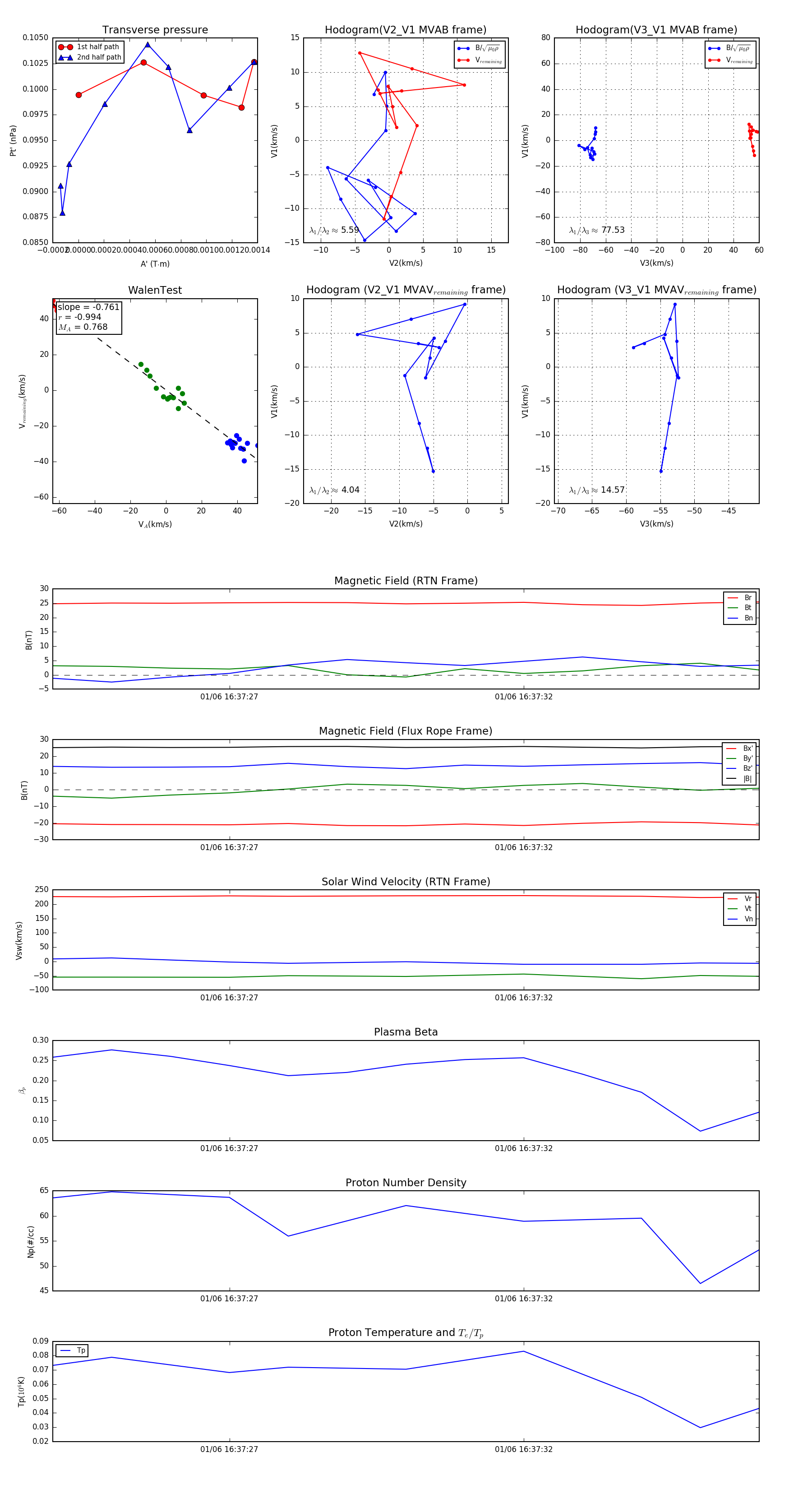
Flux Rope in 2024

Flux Rope Event 2024-01-06 16:37:24 ~ 2024-01-06 16:37:36 (13 seconds)


plot