HOME   LIST
‹–   –›

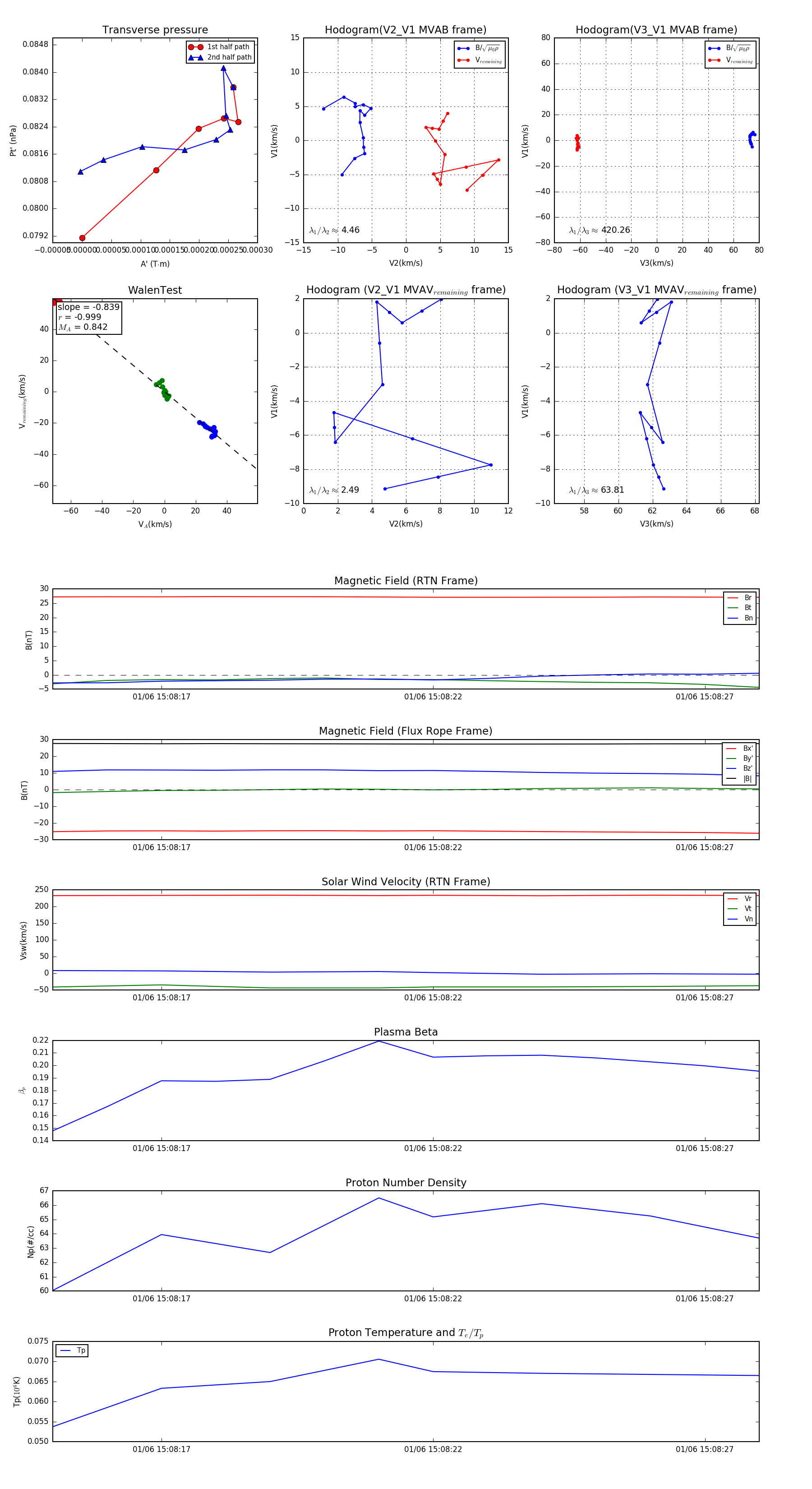
Flux Rope in 2024

Flux Rope Event 2024-01-06 15:08:15 ~ 2024-01-06 15:08:28 (14 seconds)


plot