HOME   LIST
‹–   –›

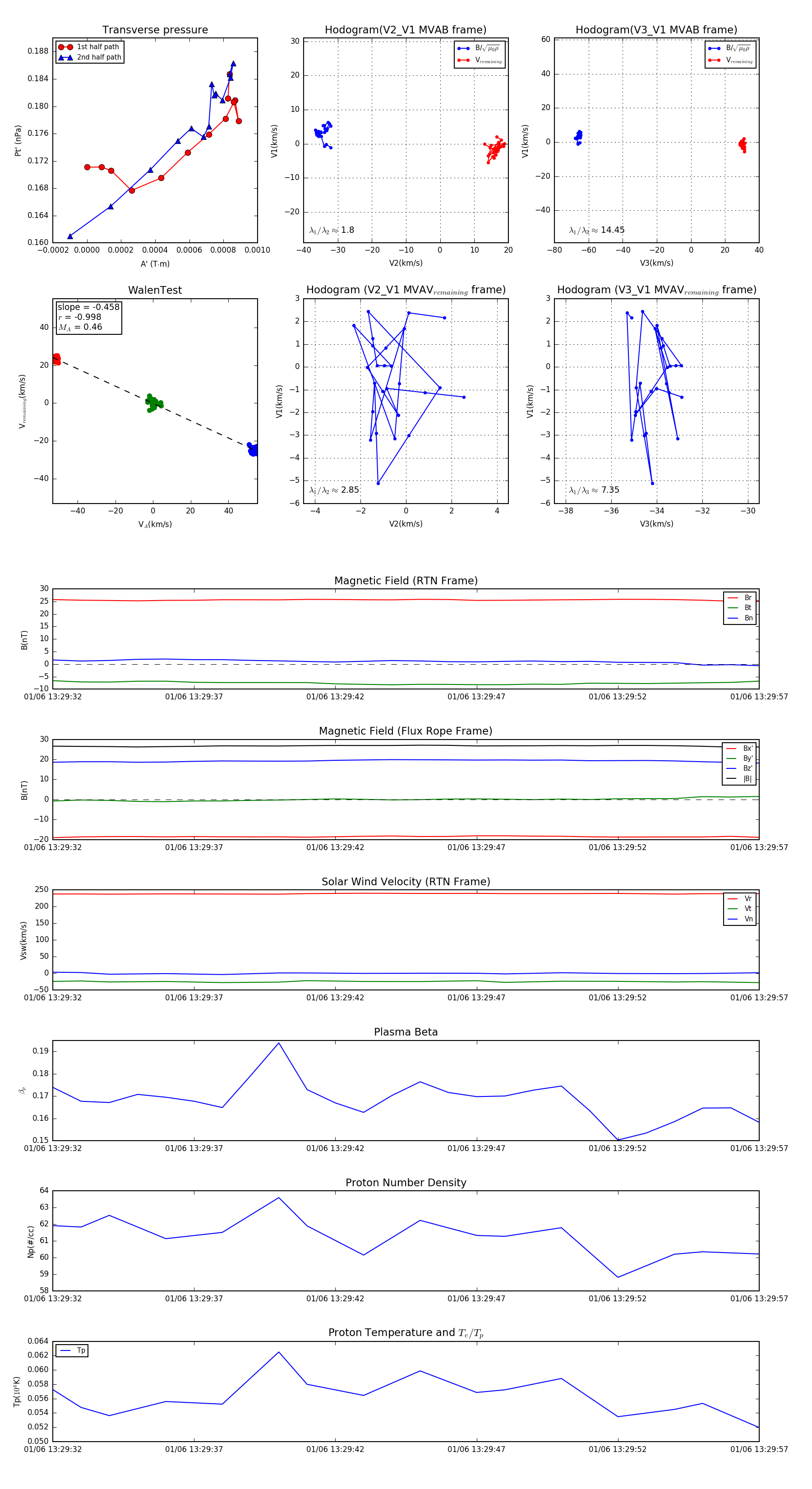
Flux Rope in 2024

Flux Rope Event 2024-01-06 13:29:32 ~ 2024-01-06 13:29:57 (26 seconds)


plot