HOME   LIST
‹–   –›

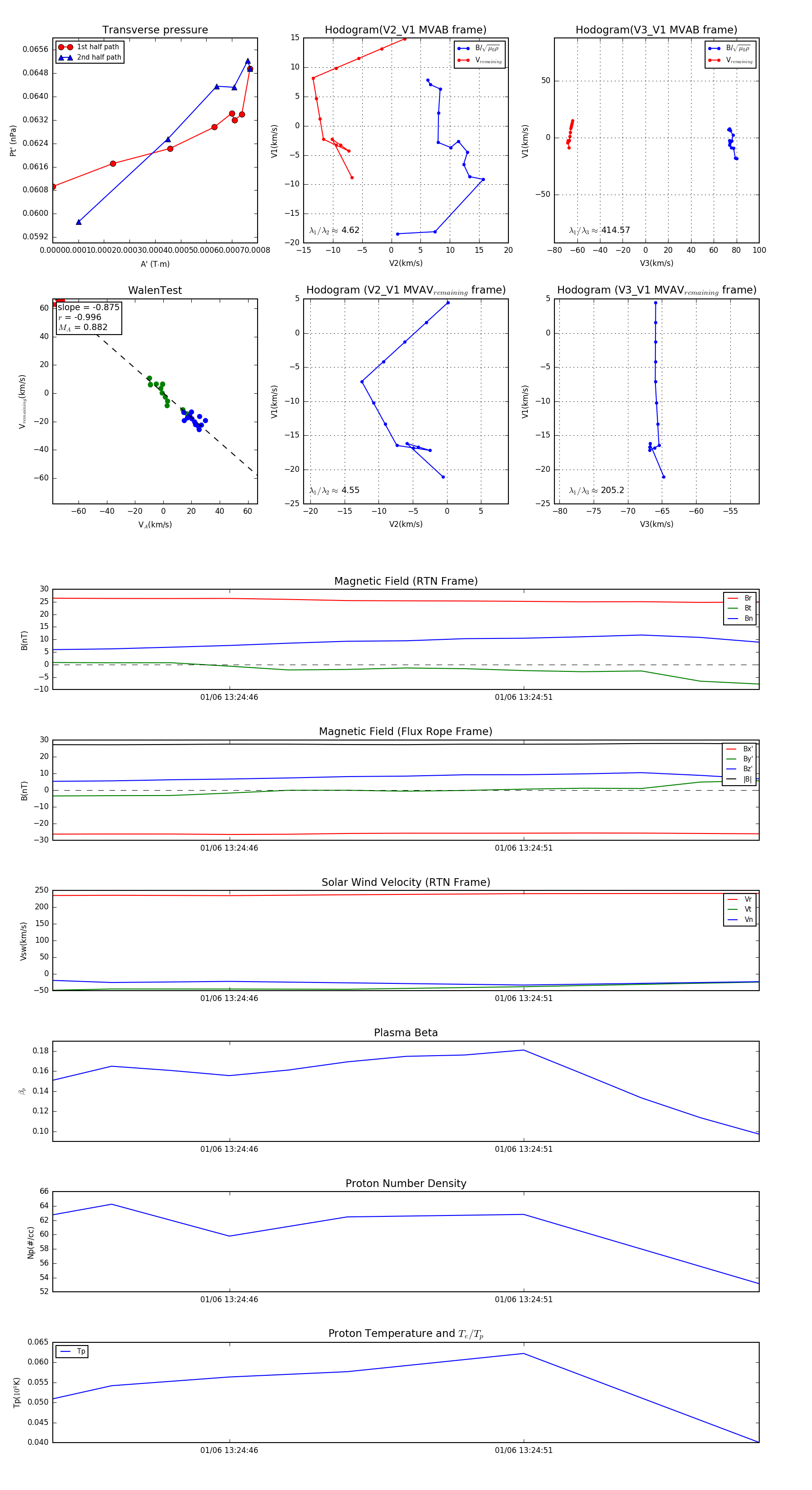
Flux Rope in 2024

Flux Rope Event 2024-01-06 13:24:43 ~ 2024-01-06 13:24:55 (13 seconds)


plot