HOME   LIST
‹–   –›

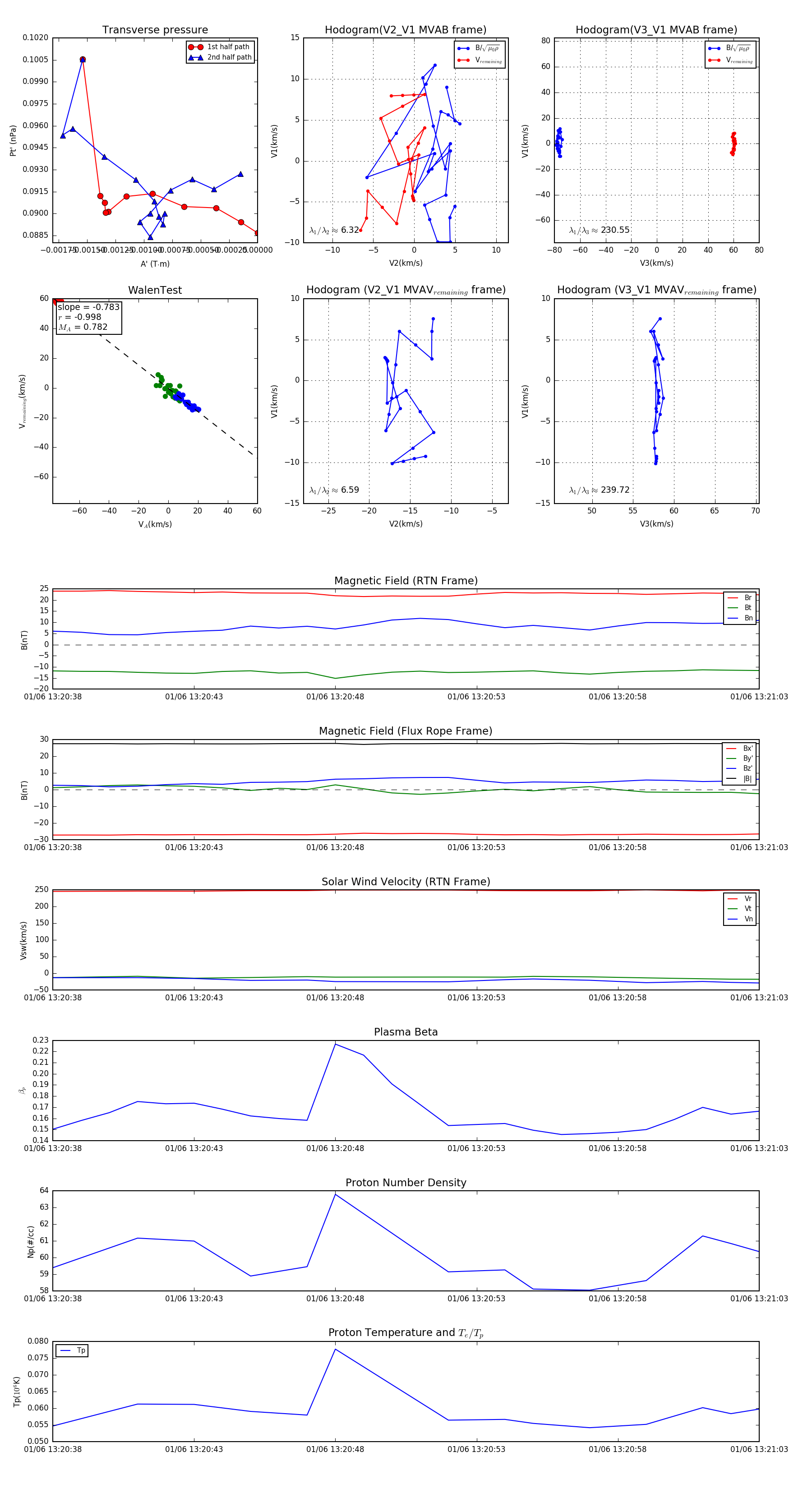
Flux Rope in 2024

Flux Rope Event 2024-01-06 13:20:38 ~ 2024-01-06 13:21:03 (26 seconds)


plot